



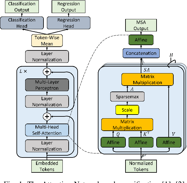
Abstract:Attention networks such as transformers have been shown powerful in many applications ranging from natural language processing to object recognition. This paper further considers their robustness properties from both theoretical and empirical perspectives. Theoretically, we formulate a variant of attention networks containing linearized layer normalization and sparsemax activation, and reduce its robustness verification to a Mixed Integer Programming problem. Apart from a na\"ive encoding, we derive tight intervals from admissible perturbation regions and examine several heuristics to speed up the verification process. More specifically, we find a novel bounding technique for sparsemax activation, which is also applicable to softmax activation in general neural networks. Empirically, we evaluate our proposed techniques with a case study on lane departure warning and demonstrate a performance gain of approximately an order of magnitude. Furthermore, although attention networks typically deliver higher accuracy than general neural networks, contrasting its robustness against a similar-sized multi-layer perceptron surprisingly shows that they are not necessarily more robust.




Abstract:Ensuring safe behavior for automated vehicles in unregulated traffic areas poses a complex challenge for the industry. It is an open problem to provide scalable and certifiable solutions to this challenge. We derive a trajectory planner based on model predictive control which interoperates with a monitoring system for pedestrian safety based on cellular automata. The combined planner-monitor system is demonstrated on the example of a narrow indoor parking environment. The system features deterministic behavior, mitigating the immanent risk of black boxes and offering full certifiability. By using fundamental and conservative prediction models of pedestrians the monitor is able to determine a safe drivable area in the partially occluded and unstructured parking environment. The information is fed to the trajectory planner which ensures the vehicle remains in the safe drivable area at any time through constrained optimization. We show how the approach enables solving plenty of situations in tight parking garage scenarios. Even though conservative prediction models are applied, evaluations indicate a performant system for the tested low-speed navigation.