



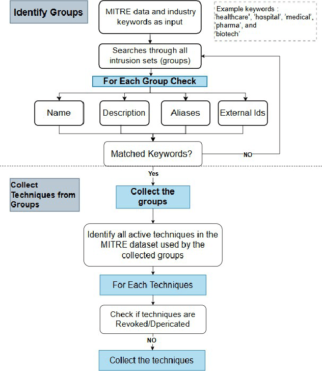
Abstract:The performance of Machine Learning (ML) and Deep Learning (DL)-based Intrusion Detection and Prevention Systems (IDS/IPS) is critically dependent on the relevance and quality of the datasets used for training and evaluation. However, current AI model evaluation practices for developing IDS/IPS focus predominantly on accuracy metrics, often overlooking whether datasets represent industry-specific threats. To address this gap, we introduce a novel multi-dimensional framework that integrates the MITRE ATT&CK knowledge base for threat intelligence and employs five complementary metrics that together provide a comprehensive assessment of dataset suitability. Methodologically, this framework combines threat intelligence, natural language processing, and quantitative analysis to assess the suitability of datasets for specific industry contexts. Applying this framework to nine publicly available IDS/IPS datasets reveals significant gaps in threat coverage, particularly in the healthcare, energy, and financial sectors. In particular, recent datasets (e.g., CIC-IoMT, CIC-UNSW-NB15) align better with sector-specific threats, whereas others, like CICIoV-24, underperform despite their recency. Our findings provide a standardized, interpretable approach for selecting datasets aligned with sector-specific operational requirements, ultimately enhancing the real-world effectiveness of AI-driven IDS/IPS deployments. The efficiency and practicality of the framework are validated through deployment in a real-world case study, underscoring its capacity to inform dataset selection and enhance the effectiveness of AI-driven IDS/IPS in operational environments.




Abstract:To improve crop forecasting and provide farmers with actionable data-driven insights, we propose a novel approach integrating IoT, machine learning, and blockchain technologies. Using IoT, real-time data from sensor networks continuously monitor environmental conditions and soil nutrient levels, significantly improving our understanding of crop growth dynamics. Our study demonstrates the exceptional accuracy of the Random Forest model, achieving a 99.45\% accuracy rate in predicting optimal crop types and yields, thereby offering precise crop projections and customized recommendations. To ensure the security and integrity of the sensor data used for these forecasts, we integrate the Ethereum blockchain, which provides a robust and secure platform. This ensures that the forecasted data remain tamper-proof and reliable. Stakeholders can access real-time and historical crop projections through an intuitive online interface, enhancing transparency and facilitating informed decision-making. By presenting multiple predicted crop scenarios, our system enables farmers to optimize production strategies effectively. This integrated approach promises significant advances in precision agriculture, making crop forecasting more accurate, secure, and user-friendly.
Abstract:Image inpainting is a widely used technique in computer vision for reconstructing missing or damaged pixels in images. Recent advancements with Generative Adversarial Networks (GANs) have demonstrated superior performance over traditional methods due to their deep learning capabilities and adaptability across diverse image domains. Residual Networks (ResNet) have also gained prominence for their ability to enhance feature representation and compatibility with other architectures. This paper introduces a novel architecture combining GAN and ResNet models to improve image inpainting outcomes. Our framework integrates three components: Transpose Convolution-based GAN for guided and blind inpainting, Fast ResNet-Convolutional Neural Network (FR-CNN) for object removal, and Co-Modulation GAN (Co-Mod GAN) for refinement. The model's performance was evaluated on benchmark datasets, achieving accuracies of 96.59% on Image-Net, 96.70% on Places2, and 96.16% on CelebA. Comparative analyses demonstrate that the proposed architecture outperforms existing methods, highlighting its effectiveness in both qualitative and quantitative evaluations.




Abstract:Cybersecurity has emerged as a critical global concern. Intrusion Detection Systems (IDS) play a critical role in protecting interconnected networks by detecting malicious actors and activities. Machine Learning (ML)-based behavior analysis within the IDS has considerable potential for detecting dynamic cyber threats, identifying abnormalities, and identifying malicious conduct within the network. However, as the number of data grows, dimension reduction becomes an increasingly difficult task when training ML models. Addressing this, our paper introduces a novel ML-based network intrusion detection model that uses Random Oversampling (RO) to address data imbalance and Stacking Feature Embedding based on clustering results, as well as Principal Component Analysis (PCA) for dimension reduction and is specifically designed for large and imbalanced datasets. This model's performance is carefully evaluated using three cutting-edge benchmark datasets: UNSW-NB15, CIC-IDS-2017, and CIC-IDS-2018. On the UNSW-NB15 dataset, our trials show that the RF and ET models achieve accuracy rates of 99.59% and 99.95%, respectively. Furthermore, using the CIC-IDS2017 dataset, DT, RF, and ET models reach 99.99% accuracy, while DT and RF models obtain 99.94% accuracy on CIC-IDS2018. These performance results continuously outperform the state-of-art, indicating significant progress in the field of network intrusion detection. This achievement demonstrates the efficacy of the suggested methodology, which can be used practically to accurately monitor and identify network traffic intrusions, thereby blocking possible threats.




Abstract:Data from interconnected vehicles may contain sensitive information such as location, driving behavior, personal identifiers, etc. Without adequate safeguards, sharing this data jeopardizes data privacy and system security. The current centralized data-sharing paradigm in these systems raises particular concerns about data privacy. Recognizing these challenges, the shift towards decentralized interactions in technology, as echoed by the principles of Industry 5.0, becomes paramount. This work is closely aligned with these principles, emphasizing decentralized, human-centric, and secure technological interactions in an interconnected vehicular ecosystem. To embody this, we propose a practical approach that merges two emerging technologies: Federated Learning (FL) and Blockchain. The integration of these technologies enables the creation of a decentralized vehicular network. In this setting, vehicles can learn from each other without compromising privacy while also ensuring data integrity and accountability. Initial experiments show that compared to conventional decentralized federated learning techniques, our proposed approach significantly enhances the performance and security of vehicular networks. The system's accuracy stands at 91.92\%. While this may appear to be low in comparison to state-of-the-art federated learning models, our work is noteworthy because, unlike others, it was achieved in a malicious vehicle setting. Despite the challenging environment, our method maintains high accuracy, making it a competent solution for preserving data privacy in vehicular networks.
Abstract:Brain tumors are among the most fatal and devastating diseases, often resulting in significantly reduced life expectancy. An accurate diagnosis of brain tumors is crucial to devise treatment plans that can extend the lives of affected individuals. Manually identifying and analyzing large volumes of MRI data is both challenging and time-consuming. Consequently, there is a pressing need for a reliable deep learning (DL) model to accurately diagnose brain tumors. In this study, we propose a novel DL approach based on transfer learning to effectively classify brain tumors. Our novel method incorporates extensive pre-processing, transfer learning architecture reconstruction, and fine-tuning. We employ several transfer learning algorithms, including Xception, ResNet50V2, InceptionResNetV2, and DenseNet201. Our experiments used the Figshare MRI brain tumor dataset, comprising 3,064 images, and achieved accuracy scores of 99.40%, 99.68%, 99.36%, and 98.72% for Xception, ResNet50V2, InceptionResNetV2, and DenseNet201, respectively. Our findings reveal that ResNet50V2 achieves the highest accuracy rate of 99.68% on the Figshare MRI brain tumor dataset, outperforming existing models. Therefore, our proposed model's ability to accurately classify brain tumors in a short timeframe can aid neurologists and clinicians in making prompt and precise diagnostic decisions for brain tumor patients.




Abstract:In this paper have developed a novel hybrid hierarchical attention-based bidirectional recurrent neural network with dilated CNN (HARDC) method for arrhythmia classification. This solves problems that arise when traditional dilated convolutional neural network (CNN) models disregard the correlation between contexts and gradient dispersion. The proposed HARDC fully exploits the dilated CNN and bidirectional recurrent neural network unit (BiGRU-BiLSTM) architecture to generate fusion features. As a result of incorporating both local and global feature information and an attention mechanism, the model's performance for prediction is improved.By combining the fusion features with a dilated CNN and a hierarchical attention mechanism, the trained HARDC model showed significantly improved classification results and interpretability of feature extraction on the PhysioNet 2017 challenge dataset. Sequential Z-Score normalization, filtering, denoising, and segmentation are used to prepare the raw data for analysis. CGAN (Conditional Generative Adversarial Network) is then used to generate synthetic signals from the processed data. The experimental results demonstrate that the proposed HARDC model significantly outperforms other existing models, achieving an accuracy of 99.60\%, F1 score of 98.21\%, a precision of 97.66\%, and recall of 99.60\% using MIT-BIH generated ECG. In addition, this approach substantially reduces run time when using dilated CNN compared to normal convolution. Overall, this hybrid model demonstrates an innovative and cost-effective strategy for ECG signal compression and high-performance ECG recognition. Our results indicate that an automated and highly computed method to classify multiple types of arrhythmia signals holds considerable promise.




Abstract:Network intrusion detection systems (NIDSs) play an important role in computer network security. There are several detection mechanisms where anomaly-based automated detection outperforms others significantly. Amid the sophistication and growing number of attacks, dealing with large amounts of data is a recognized issue in the development of anomaly-based NIDS. However, do current models meet the needs of today's networks in terms of required accuracy and dependability? In this research, we propose a new hybrid model that combines machine learning and deep learning to increase detection rates while securing dependability. Our proposed method ensures efficient pre-processing by combining SMOTE for data balancing and XGBoost for feature selection. We compared our developed method to various machine learning and deep learning algorithms to find a more efficient algorithm to implement in the pipeline. Furthermore, we chose the most effective model for network intrusion based on a set of benchmarked performance analysis criteria. Our method produces excellent results when tested on two datasets, KDDCUP'99 and CIC-MalMem-2022, with an accuracy of 99.99% and 100% for KDDCUP'99 and CIC-MalMem-2022, respectively, and no overfitting or Type-1 and Type-2 issues.




Abstract:Cancer is a fatal disease caused by a combination of genetic diseases and a variety of biochemical abnormalities. Lung and colon cancer have emerged as two of the leading causes of death and disability in humans. The histopathological detection of such malignancies is usually the most important component in determining the best course of action. Early detection of the ailment on either front considerably decreases the likelihood of mortality. Machine learning and deep learning techniques can be utilized to speed up such cancer detection, allowing researchers to study a large number of patients in a much shorter amount of time and at a lower cost. In this research work, we introduced a hybrid ensemble feature extraction model to efficiently identify lung and colon cancer. It integrates deep feature extraction and ensemble learning with high-performance filtering for cancer image datasets. The model is evaluated on histopathological (LC25000) lung and colon datasets. According to the study findings, our hybrid model can detect lung, colon, and (lung and colon) cancer with accuracy rates of 99.05%, 100%, and 99.30%, respectively. The study's findings show that our proposed strategy outperforms existing models significantly. Thus, these models could be applicable in clinics to support the doctor in the diagnosis of cancers.




Abstract:Artificial Intelligence (AI) is one of the disruptive technologies that is shaping the future. It has growing applications for data-driven decisions in major smart city solutions, including transportation, education, healthcare, public governance, and power systems. At the same time, it is gaining popularity in protecting critical cyber infrastructure from cyber threats, attacks, damages, or unauthorized access. However, one of the significant issues of those traditional AI technologies (e.g., deep learning) is that the rapid progress in complexity and sophistication propelled and turned out to be uninterpretable black boxes. On many occasions, it is very challenging to understand the decision and bias to control and trust systems' unexpected or seemingly unpredictable outputs. It is acknowledged that the loss of control over interpretability of decision-making becomes a critical issue for many data-driven automated applications. But how may it affect the system's security and trustworthiness? This chapter conducts a comprehensive study of machine learning applications in cybersecurity to indicate the need for explainability to address this question. While doing that, this chapter first discusses the black-box problems of AI technologies for Cybersecurity applications in smart city-based solutions. Later, considering the new technological paradigm, Explainable Artificial Intelligence (XAI), this chapter discusses the transition from black-box to white-box. This chapter also discusses the transition requirements concerning the interpretability, transparency, understandability, and Explainability of AI-based technologies in applying different autonomous systems in smart cities. Finally, it has presented some commercial XAI platforms that offer explainability over traditional AI technologies before presenting future challenges and opportunities.