



Abstract:Foundation model-enabled generative artificial intelligence facilitates the development and implementation of agents, which can leverage distinguished reasoning and language processing capabilities to takes a proactive, autonomous role to pursue users' goals. Nevertheless, there is a lack of systematic knowledge to guide practitioners in designing the agents considering challenges of goal-seeking (including generating instrumental goals and plans), such as hallucinations inherent in foundation models, explainability of reasoning process, complex accountability, etc. To address this issue, we have performed a systematic literature review to understand the state-of-the-art foundation model-based agents and the broader ecosystem. In this paper, we present a pattern catalogue consisting of 16 architectural patterns with analyses of the context, forces, and trade-offs as the outcomes from the previous literature review. The proposed catalogue can provide holistic guidance for the effective use of patterns, and support the architecture design of foundation model-based agents by facilitating goal-seeking and plan generation.



Abstract:Large language models (LLMs) have been widely recognised as transformative artificial generative intelligence (AGI) technologies due to their capabilities to understand and generate content, including plans with reasoning capabilities. Foundation model based agents derive their autonomy from the capabilities of foundation models, which enable them to autonomously break down a given goal into a set of manageable tasks and orchestrate task execution to meet the goal. Despite the huge efforts put into building foundation model based autonomous agents, the architecture design of the agents has not yet been systematically explored. Also, while there are significant benefits of using autonomous agents for planning and execution, there are serious considerations regarding responsible AI related software quality attributes, such as security and accountability. Therefore, this paper presents a pattern-oriented reference architecture that serves as architecture design guidance and enables responsible-AI-by-design when designing foundation model based autonomous agents. We evaluate the completeness and utility of the proposed reference architecture by mapping it to the architecture of two real-world agents.



Abstract:The advent of AI driven large language models (LLMs) have stirred discussions about their role in qualitative research. Some view these as tools to enrich human understanding, while others perceive them as threats to the core values of the discipline. This study aimed to compare and contrast the comprehension capabilities of humans and LLMs. We conducted an experiment with small sample of Alexa app reviews, initially classified by a human analyst. LLMs were then asked to classify these reviews and provide the reasoning behind each classification. We compared the results with human classification and reasoning. The research indicated a significant alignment between human and ChatGPT 3.5 classifications in one third of cases, and a slightly lower alignment with GPT4 in over a quarter of cases. The two AI models showed a higher alignment, observed in more than half of the instances. However, a consensus across all three methods was seen only in about one fifth of the classifications. In the comparison of human and LLMs reasoning, it appears that human analysts lean heavily on their individual experiences. As expected, LLMs, on the other hand, base their reasoning on the specific word choices found in app reviews and the functional components of the app itself. Our results highlight the potential for effective human LLM collaboration, suggesting a synergistic rather than competitive relationship. Researchers must continuously evaluate LLMs role in their work, thereby fostering a future where AI and humans jointly enrich qualitative research.




Abstract:The recent release of large language model (LLM) based chatbots, such as ChatGPT, has attracted significant attention on foundation models. It is widely believed that foundation models will serve as the fundamental building blocks for future AI systems. As foundation models are in their early stages, the design of foundation model based systems has not yet been systematically explored. There is little understanding about the impact of introducing foundation models in software architecture. Therefore, in this paper, we propose a taxonomy of foundation model based systems, which classifies and compares the characteristics of foundation models and design options of foundation model based systems. Our taxonomy comprises three categories: foundation model pretraining and fine-tuning, architecture design of foundation model based systems, and responsible-AI-by-design. This taxonomy provides concrete guidance for making major design decisions when designing foundation model based systems and highlights trade-offs arising from design decisions.


Abstract:The release of ChatGPT, Bard, and other large language model (LLM)-based chatbots has drawn huge attention on foundations models worldwide. There is a growing trend that foundation models will serve as the fundamental building blocks for most of the future AI systems. However, incorporating foundation models in AI systems raises significant concerns about responsible AI due to their black box nature and rapidly advancing super-intelligence. Additionally, the foundation model's growing capabilities can eventually absorb the other components of AI systems, introducing the moving boundary and interface evolution challenges in architecture design. To address these challenges, this paper proposes a pattern-oriented responsible-AI-by-design reference architecture for designing foundation model-based AI systems. Specially, the paper first presents an architecture evolution of AI systems in the era of foundation models, from "foundation-model-as-a-connector" to "foundation-model-as-a-monolithic architecture". The paper then identifies the key design decision points and proposes a pattern-oriented reference architecture to provide reusable responsible-AI-by-design architectural solutions to address the new architecture evolution and responsible AI challenges. The patterns can be embedded as product features of foundation model-based AI systems and can enable organisations to capitalise on the potential of foundation models while minimising associated risks.




Abstract:Responsible AI is the practice of developing and using AI systems in a way that benefits the humans, society, and environment, while minimising the risk of negative consequences. Various responsible AI principles have been released recently. However, those principles are very abstract and not practical enough. Further, significant efforts have been put on algorithm-level solutions which are usually confined to a narrow set of principles (such as fairness and privacy). To bridge the gap, we adopt a pattern-oriented approach and build a responsible AI pattern catalogue for operationalising responsible AI from a system perspective. In this article, we first summarise the major challenges in operationalising responsible AI at scale and introduce how we use responsible AI pattern catalogue to address those challenges. Then, we discuss the case study we have conducted using the chatbot development use case to evaluate the usefulness of the pattern catalogue.




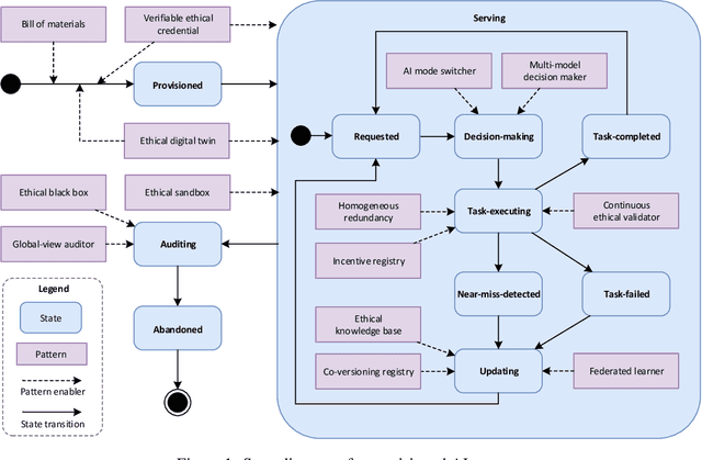
Abstract:Responsible AI has been widely considered as one of the greatest scientific challenges of our time and the key to increase the adoption of AI. A number of AI ethics principles frameworks have been published recently. However, without further best practice guidance, practitioners are left with nothing much beyond truisms. Also, significant efforts have been placed at algorithm-level rather than system-level, mainly focusing on a subset of mathematics-amenable ethical principles (such as fairness). Nevertheless, ethical issues can occur at any step of the development lifecycle crosscutting many AI and non-AI components of systems beyond AI algorithms and models. To operationalize responsible AI from a system perspective, in this paper, we present a Responsible AI Pattern Catalogue based on the results of a Multivocal Literature Review (MLR). Rather than staying at the principle or algorithm level, we focus on patterns that AI system stakeholders can undertake in practice to ensure that the developed AI systems are responsible throughout the entire governance and engineering lifecycle. The Responsible AI Pattern Catalogue classifies the patterns into three groups: multi-level governance patterns, trustworthy process patterns, and responsible-AI-by-design product patterns. These patterns provide a systematic and actionable guidance for stakeholders to implement responsible AI.




Abstract:Although AI is transforming the world, there are serious concerns about its ability to behave and make decisions responsibly. Many ethical regulations, principles, and frameworks for responsible AI have been issued recently. However, they are high level and difficult to put into practice. On the other hand, most AI researchers focus on algorithmic solutions, while the responsible AI challenges actually crosscut the entire engineering lifecycle and components of AI systems. To close the gap in operationalizing responsible AI, this paper aims to develop a roadmap on software engineering for responsible AI. The roadmap focuses on (i) establishing multi-level governance for responsible AI systems, (ii) setting up the development processes incorporating process-oriented practices for responsible AI systems, and (iii) building responsible-AI-by-design into AI systems through system-level architectural style, patterns and techniques.



Abstract:Although AI has significant potential to transform society, there are serious concerns about its ability to behave and make decisions responsibly. Many ethical regulations, principles, and guidelines for responsible AI have been issued recently. However, these principles are high-level and difficult to put into practice. In the meantime much effort has been put into responsible AI from the algorithm perspective, but they are limited to a small subset of ethical principles amenable to mathematical analysis. Responsible AI issues go beyond data and algorithms and are often at the system-level crosscutting many system components and the entire software engineering lifecycle. Based on the result of a systematic literature review, this paper identifies one missing element as the system-level guidance: how to design the architecture of responsible AI systems. We present a summary of design patterns that can be embedded into the AI systems as product features to contribute to responsible-AI-by-design.

Abstract:As consensus across the various published AI ethics principles is approached, a gap remains between high-level principles and practical techniques that can be readily adopted to design and develop responsible AI systems. We examine the practices and experiences of researchers and engineers from Australia's national scientific research agency (CSIRO), who are involved in designing and developing AI systems for a range of purposes. Semi-structured interviews were used to examine how the practices of the participants relate to and align with a set of high-level AI ethics principles that are proposed by the Australian Government. The principles comprise: Privacy Protection & Security, Reliability & Safety, Transparency & Explainability, Fairness, Contestability, Accountability, Human-centred Values, and Human, Social & Environmental Wellbeing. The insights of the researchers and engineers as well as the challenges that arose for them in the practical application of the principles are examined. Finally, a set of organisational responses are provided to support the implementation of high-level AI ethics principles into practice.