



Abstract:Cardiac Magnetic Resonance (CMR) is established as a non-invasive imaging technique for evaluation of heart function, anatomy, and myocardial tissue characterization. Quantitative biomarkers are central for diagnosis and management of heart disease. Deep learning (DL) is playing an ever more important role in extracting these quantitative measures from CMR images. While many researchers have reported promising results in training and evaluating models, model deployment into the imaging workflow is less explored. A new imaging AI framework, the InlineAI, was developed and open-sourced. The main innovation is to enable the model inference inline as a part of imaging computation, instead of as an offline post-processing step and to allow users to plug in their models. We demonstrate the system capability on three applications: long-axis CMR cine landmark detection, short-axis CMR cine analysis of function and anatomy, and quantitative perfusion mapping. The InlineAI allowed models to be deployed into imaging workflow in a streaming manner directly on the scanner. The model was loaded and inference on incoming images were performed while the data acquisition was ongoing, and results were sent back to scanner. Several biomarkers were extracted from model outputs in the demonstrated applications and reported as curves and tabular values. All processes are full automated. the model inference was completed within 6-45s after the end of imaging data acquisition.




Abstract:Purpose: To develop a convolutional neural network (CNN) solution for robust landmark detection in cardiac MR images. Methods: This retrospective study included cine, LGE and T1 mapping scans from two hospitals. The training set included 2,329 patients and 34,019 images. A hold-out test set included 531 patients and 7,723 images. CNN models were developed to detect two mitral valve plane and apical points on long-axis (LAX) images. On short-axis (SAX) images, anterior and posterior RV insertion points and LV center were detected. Model outputs were compared to manual labels by two operators for accuracy with a t-test for statistical significance. The trained model was deployed to MR scanners. Results: For the LAX images, success detection was 99.8% for cine, 99.4% for LGE. For the SAX, success rate was 96.6%, 97.6% and 98.9% for cine, LGE and T1-mapping. The L2 distances between model and manual labels were 2 to 3.5 mm, indicating close agreement between model landmarks to manual labels. No significant differences were found for the anterior RV insertion angle and LV length by the models and operators for all views and imaging sequences. Model inference on MR scanner took 610ms/5.6s on GPU/CPU, respectively, for a typical cardiac cine series. Conclusions: This study developed, validated and deployed a CNN solution for robust landmark detection in both long and short-axis CMR images for cine, LGE and T1 mapping sequences, with the accuracy comparable to the inter-operator variation.




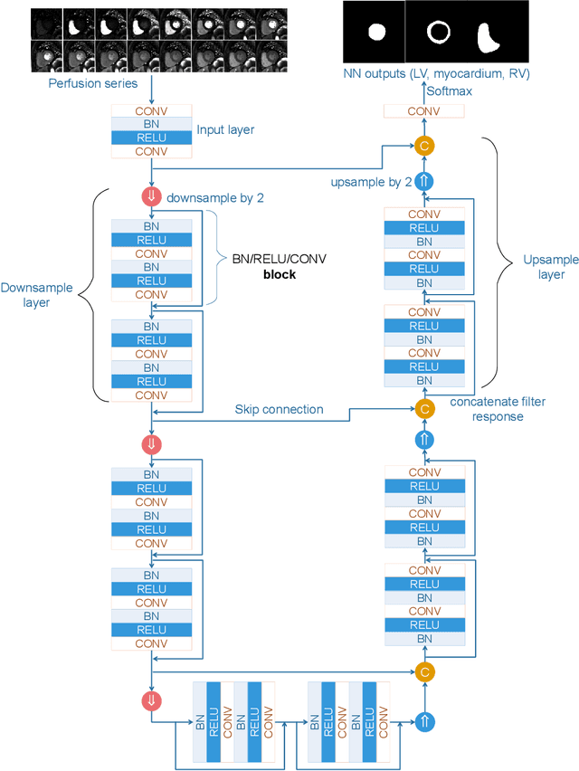
Abstract:Recent development of quantitative myocardial blood flow (MBF) mapping allows direct evaluation of absolute myocardial perfusion, by computing pixel-wise flow maps. Clinical studies suggest quantitative evaluation would be more desirable for objectivity and efficiency. Objective assessment can be further facilitated by segmenting the myocardium and automatically generating reports following the AHA model. This will free user interaction for analysis and lead to a 'one-click' solution to improve workflow. This paper proposes a deep neural network based computational workflow for inline myocardial perfusion analysis. Adenosine stress and rest perfusion scans were acquired from three hospitals. Training set included N=1,825 perfusion series from 1,034 patients. Independent test set included 200 scans from 105 patients. Data were consecutively acquired at each site. A convolution neural net (CNN) model was trained to provide segmentation for LV cavity, myocardium and right ventricular by processing incoming 2D+T perfusion Gd series. Model outputs were compared to manual ground-truth for accuracy of segmentation and flow measures derived on global and per-sector basis. The trained models were integrated onto MR scanners for effective inference. Segmentation accuracy and myocardial flow measures were compared between CNN models and manual ground-truth. The mean Dice ratio of CNN derived myocardium was 0.93 +/- 0.04. Both global flow and per-sector values showed no significant difference, compared to manual results. The AHA 16 segment model was automatically generated and reported on the MR scanner. As a result, the fully automated analysis of perfusion flow mapping was achieved. This solution was integrated on the MR scanner, enabling 'one-click' analysis and reporting of myocardial blood flow.



Abstract:Quantification of myocardial perfusion has the potential to improve detection of regional and global flow reduction. Significant effort has been made to automate the workflow, where one essential step is the arterial input function (AIF) extraction. Since failure here invalidates quantification, high accuracy is required. For this purpose, this study presents a robust AIF detection method using the convolutional neural net (CNN) model. CNN models were trained by assembling 25,027 scans (N=12,984 patients) from three hospitals, seven scanners. A test set of 5,721 scans (N=2,805 patients) evaluated model performance. The 2D+T AIF time series was inputted into CNN. Two variations were investigated: a) Two Classes (2CS) for background and foreground (LV mask); b) Three Classes (3CS) for background, foreground LV and RV. Final model was deployed on MR scanners via the Gadgetron InlineAI. Model loading time on MR scanner was ~340ms and applying it took ~180ms. The 3CS model successfully detect LV for 99.98% of all test cases (1 failed out of 5,721 cases). The mean Dice ratio for 3CS was 0.87+/-0.08 with 92.0% of all test cases having Dice ratio >0.75, while the 2CS model gave lower Dice of 0.82+/-0.22 (P<1e-5). Extracted AIF signals using CNN were further compared to manual ground-truth for foot-time, peak-time, first-pass duration, peak value and area-under-curve. No significant differences were found for all features (P>0.2). This study proposed, validated, and deployed a robust CNN solution to detect the LV for the extraction of the AIF signal used in fully automated perfusion flow mapping. A very large data cohort was assembled and resulting models were deployed to MR scanners for fully inline AI in clinical hospitals.