Abstract:Current conversational AI systems often provide generic, one-size-fits-all interactions that overlook individual user characteristics and lack adaptive dialogue management. To address this gap, we introduce \textbf{HumAIne-chatbot}, an AI-driven conversational agent that personalizes responses through a novel user profiling framework. The system is pre-trained on a diverse set of GPT-generated virtual personas to establish a broad prior over user types. During live interactions, an online reinforcement learning agent refines per-user models by combining implicit signals (e.g. typing speed, sentiment, engagement duration) with explicit feedback (e.g., likes and dislikes). This profile dynamically informs the chatbot dialogue policy, enabling real-time adaptation of both content and style. To evaluate the system, we performed controlled experiments with 50 synthetic personas in multiple conversation domains. The results showed consistent improvements in user satisfaction, personalization accuracy, and task achievement when personalization features were enabled. Statistical analysis confirmed significant differences between personalized and nonpersonalized conditions, with large effect sizes across key metrics. These findings highlight the effectiveness of AI-driven user profiling and provide a strong foundation for future real-world validation.




Abstract:This paper presents a Large Language Model (LLM) based conversational agent system designed to enhance human-machine collaboration in Machine Learning Operations (MLOps). We introduce the Swarm Agent, an extensible architecture that integrates specialized agents to create and manage ML workflows through natural language interactions. The system leverages a hierarchical, modular design incorporating a KubeFlow Pipelines (KFP) Agent for ML pipeline orchestration, a MinIO Agent for data management, and a Retrieval-Augmented Generation (RAG) Agent for domain-specific knowledge integration. Through iterative reasoning loops and context-aware processing, the system enables users with varying technical backgrounds to discover, execute, and monitor ML pipelines; manage datasets and artifacts; and access relevant documentation, all via intuitive conversational interfaces. Our approach addresses the accessibility gap in complex MLOps platforms like Kubeflow, making advanced ML tools broadly accessible while maintaining the flexibility to extend to other platforms. The paper describes the architecture, implementation details, and demonstrates how this conversational MLOps assistant reduces complexity and lowers barriers to entry for users across diverse technical skill levels.




Abstract:This paper introduces a novel integration of Retrieval-Augmented Generation (RAG) enhanced Large Language Models (LLMs) with Extended Reality (XR) technologies to address knowledge transfer challenges in industrial environments. The proposed system embeds domain-specific industrial knowledge into XR environments through a natural language interface, enabling hands-free, context-aware expert guidance for workers. We present the architecture of the proposed system consisting of an LLM Chat Engine with dynamic tool orchestration and an XR application featuring voice-driven interaction. Performance evaluation of various chunking strategies, embedding models, and vector databases reveals that semantic chunking, balanced embedding models, and efficient vector stores deliver optimal performance for industrial knowledge retrieval. The system's potential is demonstrated through early implementation in multiple industrial use cases, including robotic assembly, smart infrastructure maintenance, and aerospace component servicing. Results indicate potential for enhancing training efficiency, remote assistance capabilities, and operational guidance in alignment with Industry 5.0's human-centric and resilient approach to industrial development.




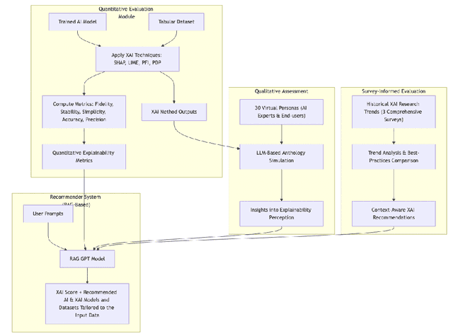
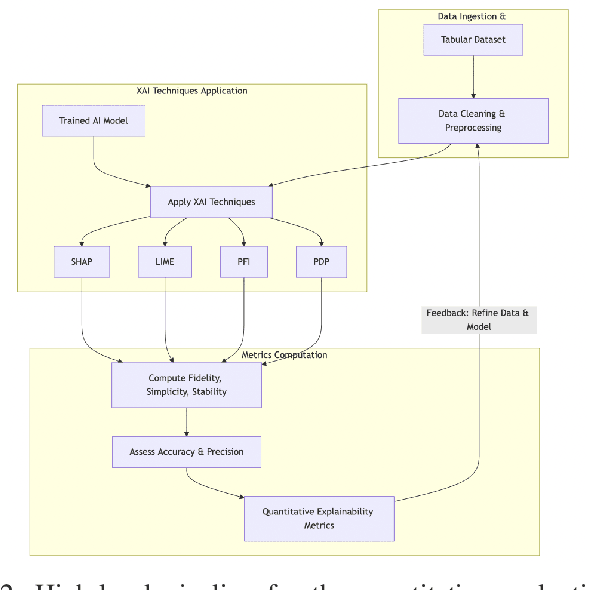
Abstract:In today's data-driven era, computational systems generate vast amounts of data that drive the digital transformation of industries, where Artificial Intelligence (AI) plays a key role. Currently, the demand for eXplainable AI (XAI) has increased to enhance the interpretability, transparency, and trustworthiness of AI models. However, evaluating XAI methods remains challenging: existing evaluation frameworks typically focus on quantitative properties such as fidelity, consistency, and stability without taking into account qualitative characteristics such as satisfaction and interpretability. In addition, practitioners face a lack of guidance in selecting appropriate datasets, AI models, and XAI methods -a major hurdle in human-AI collaboration. To address these gaps, we propose a framework that integrates quantitative benchmarking with qualitative user assessments through virtual personas based on the "Anthology" of backstories of the Large Language Model (LLM). Our framework also incorporates a content-based recommender system that leverages dataset-specific characteristics to match new input data with a repository of benchmarked datasets. This yields an estimated XAI score and provides tailored recommendations for both the optimal AI model and the XAI method for a given scenario.
Abstract:The field of Explainable Artificial Intelligence (XAI) often focuses on users with a strong technical background, making it challenging for non-experts to understand XAI methods. This paper presents "x-[plAIn]", a new approach to make XAI more accessible to a wider audience through a custom Large Language Model (LLM), developed using ChatGPT Builder. Our goal was to design a model that can generate clear, concise summaries of various XAI methods, tailored for different audiences, including business professionals and academics. The key feature of our model is its ability to adapt explanations to match each audience group's knowledge level and interests. Our approach still offers timely insights, facilitating the decision-making process by the end users. Results from our use-case studies show that our model is effective in providing easy-to-understand, audience-specific explanations, regardless of the XAI method used. This adaptability improves the accessibility of XAI, bridging the gap between complex AI technologies and their practical applications. Our findings indicate a promising direction for LLMs in making advanced AI concepts more accessible to a diverse range of users.
Abstract:In the dynamic and data-driven landscape of financial markets, this paper introduces MarketSenseAI, a novel AI-driven framework leveraging the advanced reasoning capabilities of GPT-4 for scalable stock selection. MarketSenseAI incorporates Chain of Thought and In-Context Learning methodologies to analyze a wide array of data sources, including market price dynamics, financial news, company fundamentals, and macroeconomic reports emulating the decision making process of prominent financial investment teams. The development, implementation, and empirical validation of MarketSenseAI are detailed, with a focus on its ability to provide actionable investment signals (buy, hold, sell) backed by cogent explanations. A notable aspect of this study is the use of GPT-4 not only as a predictive tool but also as an evaluator, revealing the significant impact of the AI-generated explanations on the reliability and acceptance of the suggested investment signals. In an extensive empirical evaluation with S&P 100 stocks, MarketSenseAI outperformed the benchmark index by 13%, achieving returns up to 40%, while maintaining a risk profile comparable to the market. These results demonstrate the efficacy of Large Language Models in complex financial decision-making and mark a significant advancement in the integration of AI into financial analysis and investment strategies. This research contributes to the financial AI field, presenting an innovative approach and underscoring the transformative potential of AI in revolutionizing traditional financial analysis investment methodologies.
Abstract:In the domain of Mobility Data Science, the intricate task of interpreting models trained on trajectory data, and elucidating the spatio-temporal movement of entities, has persistently posed significant challenges. Conventional XAI techniques, although brimming with potential, frequently overlook the distinct structure and nuances inherent within trajectory data. Observing this deficiency, we introduced a comprehensive framework that harmonizes pivotal XAI techniques: LIME (Local Interpretable Model-agnostic Explanations), SHAP (SHapley Additive exPlanations), Saliency maps, attention mechanisms, direct trajectory visualization, and Permutation Feature Importance (PFI). Unlike conventional strategies that deploy these methods singularly, our unified approach capitalizes on the collective efficacy of these techniques, yielding deeper and more granular insights for models reliant on trajectory data. In crafting this synthesis, we effectively address the multifaceted essence of trajectories, achieving not only amplified interpretability but also a nuanced, contextually rich comprehension of model decisions. To validate and enhance our framework, we undertook a survey to gauge preferences and reception among various user demographics. Our findings underscored a dichotomy: professionals with academic orientations, particularly those in roles like Data Scientist, IT Expert, and ML Engineer, showcased a profound, technical understanding and often exhibited a predilection for amalgamated methods for interpretability. Conversely, end-users or individuals less acquainted with AI and Data Science showcased simpler inclinations, such as bar plots indicating timestep significance or visual depictions pinpointing pivotal segments of a vessel's trajectory.
Abstract:Although much work has been done on explainability in the computer vision and natural language processing (NLP) fields, there is still much work to be done to explain methods applied to time series as time series by nature can not be understood at first sight. In this paper, we present a Deep Neural Network (DNN) in a teacher-student architecture (distillation model) that offers interpretability in time-series classification tasks. The explainability of our approach is based on transforming the time series to 2D plots and applying image highlight methods (such as LIME and GradCam), making the predictions interpretable. At the same time, the proposed approach offers increased accuracy competing with the baseline model with the trade-off of increasing the training time.




Abstract:Financial sentiment analysis plays a crucial role in decoding market trends and guiding strategic trading decisions. Despite the deployment of advanced deep learning techniques and language models to refine sentiment analysis in finance, this study breaks new ground by investigating the potential of large language models, particularly ChatGPT 3.5, in financial sentiment analysis, with a strong emphasis on the foreign exchange market (forex). Employing a zero-shot prompting approach, we examine multiple ChatGPT prompts on a meticulously curated dataset of forex-related news headlines, measuring performance using metrics such as precision, recall, f1-score, and Mean Absolute Error (MAE) of the sentiment class. Additionally, we probe the correlation between predicted sentiment and market returns as an additional evaluation approach. ChatGPT, compared to FinBERT, a well-established sentiment analysis model for financial texts, exhibited approximately 35\% enhanced performance in sentiment classification and a 36\% higher correlation with market returns. By underlining the significance of prompt engineering, particularly in zero-shot contexts, this study spotlights ChatGPT's potential to substantially boost sentiment analysis in financial applications. By sharing the utilized dataset, our intention is to stimulate further research and advancements in the field of financial services.




Abstract:Human-centricity is the core value behind the evolution of manufacturing towards Industry 5.0. Nevertheless, there is a lack of architecture that considers safety, trustworthiness, and human-centricity at its core. Therefore, we propose an architecture that integrates Artificial Intelligence (Active Learning, Forecasting, Explainable Artificial Intelligence), simulated reality, decision-making, and users' feedback, focusing on synergies between humans and machines. Furthermore, we align the proposed architecture with the Big Data Value Association Reference Architecture Model. Finally, we validate it on two use cases from real-world case studies.