


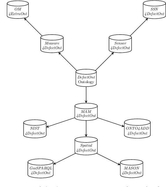
Abstract:A key challenge for Industry 4.0 applications is to develop control systems for automated manufacturing services that are capable of addressing both data integration and semantic interoperability issues, as well as monitoring and decision making tasks. To address such an issue in advanced manufacturing systems, principled knowledge representation approaches based on formal ontologies have been proposed as a foundation to information management and maintenance in presence of heterogeneous data sources. In addition, ontologies provide reasoning and querying capabilities to aid domain experts and end users in the context of constraint validation and decision making. Finally, ontology-based approaches to advanced manufacturing services can support the explainability and interpretability of the behaviour of monitoring, control, and simulation systems that are based on black-box machine learning algorithms. In this work, we provide a novel ontology for the classification of process-induced defects known from the metal additive manufacturing literature. Together with a formal representation of the characterising features and sources of defects, we integrate our knowledge base with state-of-the-art ontologies in the field. Our knowledge base aims at enhancing the modelling capabilities of additive manufacturing ontologies by adding further defect analysis terminology and diagnostic inference features.
Abstract:In the context of verification of data-aware processes (DAPs), a formal approach based on satisfiability modulo theories (SMT) has been considered to verify parameterised safety properties of so-called artifact-centric systems. This approach requires a combination of model-theoretic notions and algorithmic techniques based on backward reachability. We introduce here a variant of one of the most investigated models in this spectrum, namely simple artifact systems (SASs), where, instead of managing a database, we operate over a description logic (DL) ontology expressed in (a slight extension of) RDFS. This DL, enjoying suitable model-theoretic properties, allows us to define DL-based SASs to which backward reachability can still be applied, leading to decidability in PSPACE of the corresponding safety problems.


Abstract:We investigate the complexity of learning query inseparable ELH ontologies in a variant of Angluin's exact learning model. Given a fixed data instance A* and a query language Q, we are interested in computing an ontology H that entails the same queries as a target ontology T on A*, that is, H and T are inseparable w.r.t. A* and Q. The learner is allowed to pose two kinds of questions. The first is `Does (T,A)\models q?', with A an arbitrary data instance and q and query in Q. An oracle replies this question with `yes' or `no'. In the second, the learner asks `Are H and T inseparable w.r.t. A* and Q?'. If so, the learning process finishes, otherwise, the learner receives (A*,q) with q in Q, (T,A*)\models q and (H,A*)\not\models q (or vice-versa). Then, we analyse conditions in which query inseparability is preserved if A* changes. Finally, we consider the PAC learning model and a setting where the algorithms learn from a batch of classified data, limiting interactions with the oracles.