



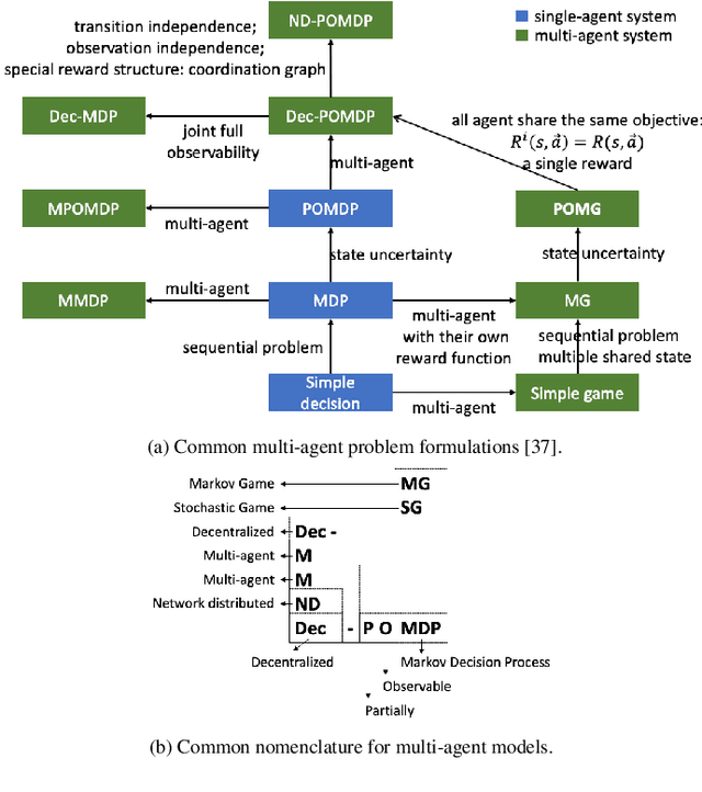
The multiple-target self-organizing pursuit (SOP) problem has wide applications and has been considered a challenging self-organization game for distributed systems, in which intelligent agents cooperatively pursue multiple dynamic targets with partial observations. This work proposes a framework for decentralized multi-agent systems to improve intelligent agents' search and pursuit capabilities. We model a self-organizing system as a partially observable Markov game (POMG) with the features of decentralization, partial observation, and noncommunication. The proposed distributed algorithm: fuzzy self-organizing cooperative coevolution (FSC2) is then leveraged to resolve the three challenges in multi-target SOP: distributed self-organizing search (SOS), distributed task allocation, and distributed single-target pursuit. FSC2 includes a coordinated multi-agent deep reinforcement learning method that enables homogeneous agents to learn natural SOS patterns. Additionally, we propose a fuzzy-based distributed task allocation method, which locally decomposes multi-target SOP into several single-target pursuit problems. The cooperative coevolution principle is employed to coordinate distributed pursuers for each single-target pursuit problem. Therefore, the uncertainties of inherent partial observation and distributed decision-making in the POMG can be alleviated. The experimental results demonstrate that distributed noncommunicating multi-agent coordination with partial observations in all three subtasks are effective, and 2048 FSC2 agents can perform efficient multi-target SOP with an almost 100% capture rate.