



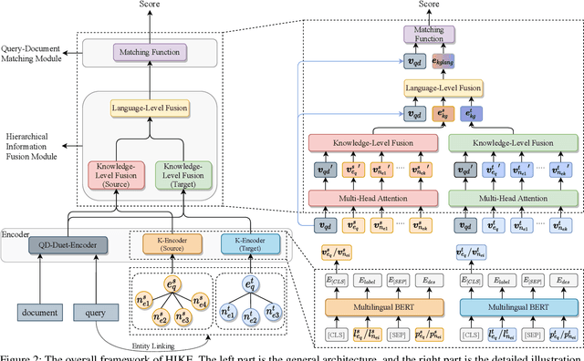
Cross-Lingual Information Retrieval (CLIR) aims to rank the documents written in a language different from the user's query. The intrinsic gap between different languages is an essential challenge for CLIR. In this paper, we introduce the multilingual knowledge graph (KG) to the CLIR task due to the sufficient information of entities in multiple languages. It is regarded as a "silver bullet" to simultaneously perform explicit alignment between queries and documents and also broaden the representations of queries. And we propose a model named CLIR with hierarchical knowledge enhancement (HIKE) for our task. The proposed model encodes the textual information in queries, documents and the KG with multilingual BERT, and incorporates the KG information in the query-document matching process with a hierarchical information fusion mechanism. Particularly, HIKE first integrates the entities and their neighborhood in KG into query representations with a knowledge-level fusion, then combines the knowledge from both source and target languages to further mitigate the linguistic gap with a language-level fusion. Finally, experimental results demonstrate that HIKE achieves substantial improvements over state-of-the-art competitors.