



Abstract:Earth's physical properties like atmosphere, topography and ground instability can be determined by differencing billions of phase measurements (pixels) in subsequent matching Interferometric Synthetic Aperture Radar (InSAR) images. Quality (coherence) of each pixel can vary from perfect information (1) to complete noise (0), which needs to be quantified, alongside filtering information-bearing pixels. Phase filtering is thus critical to InSAR's Digital Elevation Model (DEM) production pipeline, as it removes spatial inconsistencies (residues), immensely improving the subsequent unwrapping. Recent explosion in quantity of available InSAR data can facilitate Wide Area Monitoring (WAM) over several geographical regions, if effective and efficient automated processing can obviate manual quality-control. Advances in parallel computing architectures and Convolutional Neural Networks (CNNs) which thrive on them to rival human performance on visual pattern recognition makes this approach ideal for InSAR phase filtering for WAM, but remains largely unexplored. We propose "GenInSAR", a CNN-based generative model for joint phase filtering and coherence estimation. We use satellite and simulated InSAR images to show overall superior performance of GenInSAR over five algorithms qualitatively, and quantitatively using Phase and Coherence Root-Mean-Squared-Error, Residue Reduction Percentage, and Phase Cosine Error.




Abstract:We propose a hybrid method for stereo disparity estimation by combining block and region-based stereo matching approaches. It generates dense depth maps from disparity measurements of only 18 % image pixels (left or right). The methodology involves segmenting pixel lightness values using fast K-Means implementation, refining segment boundaries using morphological filtering and connected components analysis; then determining boundaries' disparities using sum of absolute differences (SAD) cost function. Complete disparity maps are reconstructed from boundaries' disparities. We consider an application of our method for depth-based selective blurring of non-interest regions of stereo images, using Gaussian blur to de-focus users' non-interest regions. Experiments on Middlebury dataset demonstrate that our method outperforms traditional disparity estimation approaches using SAD and normalized cross correlation by up to 33.6 % and some recent methods by up to 6.1 %. Further, our method is highly parallelizable using CPU and GPU framework based on Java Thread Pool and APARAPI with speed-up of 5.8 for 250 stereo video frames (4,096 x 2,304).




Abstract:High Dynamic Range (HDR) imaging is gaining increased attention due to its realistic content, for not only regular displays but also smartphones. Before sufficient HDR content is distributed, HDR visualization still relies mostly on converting Standard Dynamic Range (SDR) content. SDR images are often quantized, or bit depth reduced, before SDR-to-HDR conversion, e.g. for video transmission. Quantization can easily lead to banding artefacts. In some computing and/or memory I/O limited environment, the traditional solution using spatial neighborhood information is not feasible. Our method includes noise generation (offline) and noise injection (online), and operates on pixels of the quantized image. We vary the magnitude and structure of the noise pattern adaptively based on the luma of the quantized pixel and the slope of the inverse-tone mapping function. Subjective user evaluations confirm the superior performance of our technique.




Abstract:In this paper, we have proposed a novel method for stereo disparity estimation by combining the existing methods of block based and region based stereo matching. Our method can generate dense disparity maps from disparity measurements of only 18% pixels of either the left or the right image of a stereo image pair. It works by segmenting the lightness values of image pixels using a fast implementation of K-Means clustering. It then refines those segment boundaries by morphological filtering and connected components analysis, thus removing a lot of redundant boundary pixels. This is followed by determining the boundaries' disparities by the SAD cost function. Lastly, we reconstruct the entire disparity map of the scene from the boundaries' disparities through disparity propagation along the scan lines and disparity prediction of regions of uncertainty by considering disparities of the neighboring regions. Experimental results on the Middlebury stereo vision dataset demonstrate that the proposed method outperforms traditional disparity determination methods like SAD and NCC by up to 30% and achieves an improvement of 2.6% when compared to a recent approach based on absolute difference (AD) cost function for disparity calculations [1].




Abstract:We propose a novel direction to improve the denoising quality of filtering-based denoising algorithms in real time by predicting the best filter parameter value using a Convolutional Neural Network (CNN). We take the use case of BM3D, the state-of-the-art filtering-based denoising algorithm, to demonstrate and validate our approach. We propose and train a simple, shallow CNN to predict in real time, the optimum filter parameter value, given the input noisy image. Each training example consists of a noisy input image (training data) and the filter parameter value that produces the best output (training label). Both qualitative and quantitative results using the widely used PSNR and SSIM metrics on the popular BSD68 dataset show that the CNN-guided BM3D outperforms the original, unguided BM3D across different noise levels. Thus, our proposed method is a CNN-based improvement on the original BM3D which uses a fixed, default parameter value for all images.




Abstract:Interferometric Synthetic Aperture Radar (InSAR) imagery based on microwaves reflected off ground targets is becoming increasingly important in remote sensing for ground movement estimation. However, the reflections are contaminated by noise, which distorts the signal's wrapped phase. Demarcation of image regions based on degree of contamination ("coherence") is an important component of the InSAR processing pipeline. We introduce Convolutional Neural Networks (CNNs) to this problem domain and show their effectiveness in improving coherence-based demarcation and reducing misclassifications in completely incoherent regions through intelligent preprocessing of training data. Quantitative and qualitative comparisons prove superiority of proposed method over three established methods.




Abstract:Interferometric Synthetic Aperture Radar (InSAR) imagery for estimating ground movement, based on microwaves reflected off ground targets is gaining increasing importance in remote sensing. However, noise corrupts microwave reflections received at satellite and contaminates the signal's wrapped phase. We introduce Convolutional Neural Networks (CNNs) to this problem domain and show the effectiveness of autoencoder CNN architectures to learn InSAR image denoising filters in the absence of clean ground truth images, and for artefact reduction in estimated coherence through intelligent preprocessing of training data. We compare our results with four established methods to illustrate superiority of proposed method.




Abstract:Image Quality Assessment algorithms predict a quality score for a pristine or distorted input image, such that it correlates with human opinion. Traditional methods required a non-distorted "reference" version of the input image to compare with, in order to predict this score. However, recent "No-reference" methods circumvent this requirement by modelling the distribution of clean image features, thereby making them more suitable for practical use. However, majority of such methods either use hand-crafted features or require training on human opinion scores (supervised learning), which are difficult to obtain and standardise. We explore the possibility of using deep features instead, particularly, the encoded (bottleneck) feature maps of a Convolutional Autoencoder neural network architecture. Also, we do not train the network on subjective scores (unsupervised learning). The primary requirements for an IQA method are monotonic increase in predicted scores with increasing degree of input image distortion, and consistent ranking of images with the same distortion type and content, but different distortion levels. Quantitative experiments using the Pearson, Kendall and Spearman correlation scores on a diverse set of images show that our proposed method meets the above requirements better than the state-of-art method (which uses hand-crafted features) for three types of distortions: blurring, noise and compression artefacts. This demonstrates the potential for future research in this relatively unexplored sub-area within IQA.




Abstract:Over the past decade, Interferometric Synthetic Aperture Radar (InSAR) has become a successful remote sensing technique. However, during the acquisition step, microwave reflections received at satellite are usually disturbed by strong noise, leading to a noisy single-look complex (SLC) SAR image. The quality of their interferometric phase is even worse. InSAR phase filtering is an ill-posed problem and plays a key role in subsequent processing. However, most of existing methods usually require expert supervision or heavy runtime, which limits the usability and scalability for practical usages such as wide-area monitoring and forecasting. In this work, we propose a deep convolutional neural network (CNN) based model DeepInSAR to intelligently solve both the phase filtering and coherence estimation problems. We demonstrate our DeepInSAR using both simulated and real data. A teacher-student framework is proposed to deal with the issue that there is no ground truth sample for real-world InSAR data. Quantitative and qualitative comparisons show that DeepInSAR achieves comparable or even better results than its stacked-based teacher method on new test datasets but requiring fewer pairs of SLCs as well as outperforms three other established non-stack based methods with less running time and no human supervision.




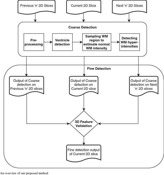
Abstract:White Matter Injury (WMI) is the most prevalent brain injury in the preterm neonate leading to developmental deficits. However, detecting WMI in Magnetic Resonance (MR) images of preterm neonate brains using traditional WM segmentation-based methods is difficult mainly due to lack of reliable preterm neonate brain atlases to guide segmentation. Hence, we propose a segmentation-free, fast, unsupervised, atlas-free WMI detection method. We detect the ventricles as blobs using a fast linear Maximally Stable Extremal Regions algorithm. A reference contour equidistant from the blobs and the brain-background boundary is used to identify tissue adjacent to the blobs. Assuming normal distribution of the gray-value intensity of this tissue, the outlier intensities in the entire brain region are identified as potential WMI candidates. Thereafter, false positives are discriminated using appropriate heuristics. Experiments using an expert-annotated dataset show that the proposed method runs 20 times faster than our earlier work which relied on time-consuming segmentation of the WM region, without compromising WMI detection accuracy.