



Abstract:Multi-modal knowledge graphs (MMKGs), which ground various non-symbolic data (e.g., images and videos) into symbols, have attracted attention as resources enabling knowledge processing and machine learning across modalities. However, the construction of MMKGs for videos consisting of multiple events, such as daily activities, is still in the early stages. In this paper, we construct an MMKG based on synchronized multi-view simulated videos of daily activities. Besides representing the content of daily life videos as event-centric knowledge, our MMKG also includes frame-by-frame fine-grained changes, such as bounding boxes within video frames. In addition, we provide support tools for querying our MMKG. As an application example, we demonstrate that our MMKG facilitates benchmarking vision-language models by providing the necessary vision-language datasets for a tailored task.

Abstract:We used a 3D simulator to create artificial video data with standardized annotations, aiming to aid in the development of Embodied AI. Our question answering (QA) dataset measures the extent to which a robot can understand human behavior and the environment in a home setting. Preliminary experiments suggest our dataset is useful in measuring AI's comprehension of daily life. \end{abstract}
Abstract:This paper presents a synthetic multimodal dataset of daily activities that fuses video data from a 3D virtual space simulator with knowledge graphs depicting the spatiotemporal context of the activities. The dataset is developed for the Knowledge Graph Reasoning Challenge for Social Issues (KGRC4SI), which focuses on identifying and addressing hazardous situations in the home environment. The dataset is available to the public as a valuable resource for researchers and practitioners developing innovative solutions recognizing human behaviors to enhance safety and well-being in




Abstract:Knowledge Graphs (KGs) such as Resource Description Framework (RDF) data represent relationships between various entities through the structure of triples (<subject, predicate, object>). Knowledge graph embedding (KGE) is crucial in machine learning applications, specifically in node classification and link prediction tasks. KGE remains a vital research topic within the semantic web community. RDF-star introduces the concept of a quoted triple (QT), a specific form of triple employed either as the subject or object within another triple. Moreover, RDF-star permits a QT to act as compositional entities within another QT, thereby enabling the representation of recursive, hyper-relational KGs with nested structures. However, existing KGE models fail to adequately learn the semantics of QTs and entities, primarily because they do not account for RDF-star graphs containing multi-leveled nested QTs and QT-QT relationships. This study introduces RDF-star2Vec, a novel KGE model specifically designed for RDF-star graphs. RDF-star2Vec introduces graph walk techniques that enable probabilistic transitions between a QT and its compositional entities. Feature vectors for QTs, entities, and relations are derived from generated sequences through the structured skip-gram model. Additionally, we provide a dataset and a benchmarking framework for data mining tasks focused on complex RDF-star graphs. Evaluative experiments demonstrated that RDF-star2Vec yielded superior performance compared to recent extensions of RDF2Vec in various tasks including classification, clustering, entity relatedness, and QT similarity.




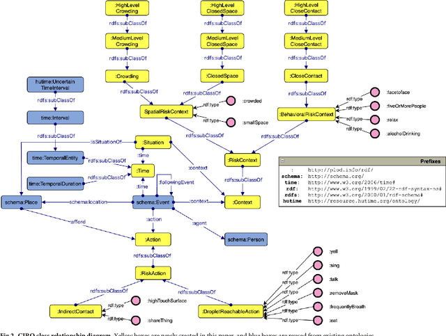
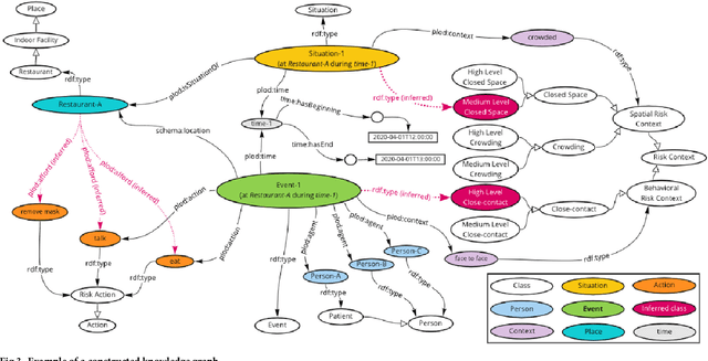
Abstract:Public health authorities perform contact tracing for highly contagious agents to identify close contacts with the infected cases. However, during the pandemic caused by coronavirus disease 2019 (COVID-19), this operation was not employed in countries with high patient volumes. Meanwhile, the Japanese government conducted this operation, thereby contributing to the control of infections, at the cost of arduous manual labor by public health officials. To ease the burden of the officials, this study attempted to automate the assessment of each person's infection risk through an ontology, called COVID-19 Infection Risk Ontology (CIRO). This ontology expresses infection risks of COVID-19 formulated by the Japanese government, toward automated assessment of infection risks of individuals, using Resource Description Framework (RDF) and SPARQL (SPARQL Protocol and RDF Query Language) queries. For evaluation, we demonstrated that the knowledge graph built could infer the risks, formulated by the government. Moreover, we conducted reasoning experiments to analyze the computational efficiency. The experiments demonstrated usefulness of the knowledge processing, and identified issues left for deployment.




Abstract:Artificial intelligence (AI) is expected to be embodied in software agents, robots, and cyber-physical systems that can understand the various contextual information of daily life in the home environment to support human behavior and decision making in various situations. Scene graph and knowledge graph (KG) construction technologies have attracted much attention for knowledge-based embodied question answering meeting this expectation. However, collecting and managing real data on daily activities under various experimental conditions in a physical space are quite costly, and developing AI that understands the intentions and contexts is difficult. In the future, data from both virtual spaces, where conditions can be easily modified, and physical spaces, where conditions are difficult to change, are expected to be combined to analyze daily living activities. However, studies on the KG construction of daily activities using virtual space and their application have yet to progress. The potential and challenges must still be clarified to facilitate AI development for human daily life. Thus, this study proposes the VirtualHome2KG framework to generate synthetic KGs of daily life activities in virtual space. This framework augments both the synthetic video data of daily activities and the contextual semantic data corresponding to the video contents based on the proposed event-centric schema and virtual space simulation results. Therefore, context-aware data can be analyzed, and various applications that have conventionally been difficult to develop due to the insufficient availability of relevant data and semantic information can be developed. We also demonstrate herein the utility and potential of the proposed VirtualHome2KG framework through several use cases, including the analysis of daily activities by querying, embedding, and clustering, and fall risk detection among ...




Abstract:A new challenge for knowledge graph reasoning started in 2018. Deep learning has promoted the application of artificial intelligence (AI) techniques to a wide variety of social problems. Accordingly, being able to explain the reason for an AI decision is becoming important to ensure the secure and safe use of AI techniques. Thus, we, the Special Interest Group on Semantic Web and Ontology of the Japanese Society for AI, organized a challenge calling for techniques that reason and/or estimate which characters are criminals while providing a reasonable explanation based on an open knowledge graph of a well-known Sherlock Holmes mystery story. This paper presents a summary report of the first challenge held in 2018, including the knowledge graph construction, the techniques proposed for reasoning and/or estimation, the evaluation metrics, and the results. The first prize went to an approach that formalized the problem as a constraint satisfaction problem and solved it using a lightweight formal method; the second prize went to an approach that used SPARQL and rules; the best resource prize went to a submission that constructed word embedding of characters from all sentences of Sherlock Holmes novels; and the best idea prize went to a discussion multi-agents model. We conclude this paper with the plans and issues for the next challenge in 2019.