



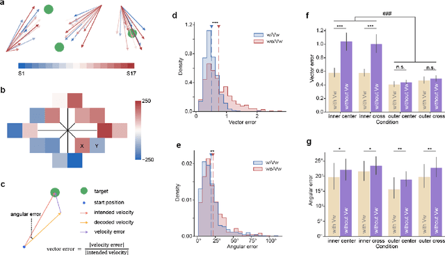
Abstract:Brain-computer interfaces (BCIs) offer a way to interact with computers without relying on physical movements. Non-invasive electroencephalography (EEG)-based visual BCIs, known for efficient speed and calibration ease, face limitations in continuous tasks due to discrete stimulus design and decoding methods. To achieve continuous control, we implemented a novel spatial encoding stimulus paradigm and devised a corresponding projection method to enable continuous modulation of decoded velocity. Subsequently, we conducted experiments involving 17 participants and achieved Fitt's ITR of 0.55 bps for the fixed tracking task and 0.37 bps for the random tracking task. The proposed BCI with a high Fitt's ITR was then integrated into two applications, including painting and gaming. In conclusion, this study proposed a visual BCI-based control method to go beyond discrete commands, allowing natural continuous control based on neural activity.
Abstract:The ultimate goal of brain-computer interfaces (BCIs) based on visual modulation paradigms is to achieve high-speed performance without the burden of extensive calibration. Code-modulated visual evoked potential-based BCIs (cVEP-BCIs) modulated by broadband white noise (WN) offer various advantages, including increased communication speed, expanded encoding target capabilities, and enhanced coding flexibility. However, the complexity of the spatial-temporal patterns under broadband stimuli necessitates extensive calibration for effective target identification in cVEP-BCIs. Consequently, the information transfer rate (ITR) of cVEP-BCI under limited calibration usually stays around 100 bits per minute (bpm), significantly lagging behind state-of-the-art steady-state visual evoked potential-based BCIs (SSVEP-BCIs), which achieve rates above 200 bpm. To enhance the performance of cVEP-BCIs with minimal calibration, we devised an efficient calibration stage involving a brief single-target flickering, lasting less than a minute, to extract generalizable spatial-temporal patterns. Leveraging the calibration data, we developed two complementary methods to construct cVEP temporal patterns: the linear modeling method based on the stimulus sequence and the transfer learning techniques using cross-subject data. As a result, we achieved the highest ITR of 250 bpm under a minute of calibration, which has been shown to be comparable to the state-of-the-art SSVEP paradigms. In summary, our work significantly improved the cVEP performance under few-shot learning, which is expected to expand the practicality and usability of cVEP-BCIs.




Abstract:Electroencephalogram (EEG) is a brain signal known for its high time resolution and moderate signal-to-noise ratio. Whether natural images can be decoded from EEG has been a hot issue recently. In this paper, we propose a self-supervised framework to learn image representations from EEG signals. Specifically, image and EEG encoders are first used to extract features from paired image stimuli and EEG responses. Then we employ contrastive learning to align these two modalities by constraining their similarity. Additionally, we introduce two plug-in-play modules that capture spatial correlations before the EEG encoder. Our approach achieves state-of-the-art results on the most extensive EEG-image dataset, with a top-1 accuracy of 15.6% and a top-5 accuracy of 42.8% in 200-way zero-shot tasks. More importantly, extensive experiments analyzing the temporal, spatial, spectral, and semantic aspects of EEG signals demonstrate good biological plausibility. These results offer valuable insights for neural decoding and real-world applications of brain-computer interfaces. The code will be released on https://github.com/eeyhsong/NICE-EEG.




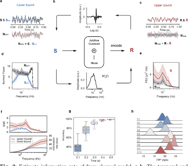
Abstract:The mission of visual brain-computer interfaces (BCIs) is to enhance information transfer rate (ITR) to reach high speed towards real-life communication. Despite notable progress, noninvasive visual BCIs have encountered a plateau in ITRs, leaving it uncertain whether higher ITRs are achievable. In this study, we investigate the information rate limits of the primary visual channel to explore whether we can and how we should build visual BCI with higher information rate. Using information theory, we estimate a maximum achievable ITR of approximately 63 bits per second (bps) with a uniformly-distributed White Noise (WN) stimulus. Based on this discovery, we propose a broadband WN BCI approach that expands the utilization of stimulus bandwidth, in contrast to the current state-of-the-art visual BCI methods based on steady-state visual evoked potentials (SSVEPs). Through experimental validation, our broadband BCI outperforms the SSVEP BCI by an impressive margin of 7 bps, setting a new record of 50 bps. This achievement demonstrates the possibility of decoding 40 classes of noninvasive neural responses within a short duration of only 0.1 seconds. The information-theoretical framework introduced in this study provides valuable insights applicable to all sensory-evoked BCIs, making a significant step towards the development of next-generation human-machine interaction systems.