UCPH
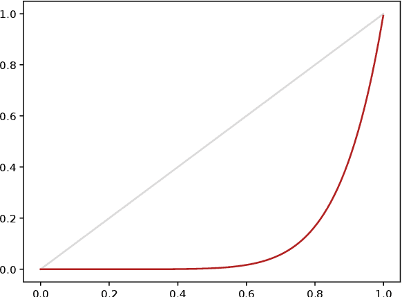
Abstract:In this paper we develop a novel nonparametric framework to test the independence of two random variables $\mathbf{X}$ and $\mathbf{Y}$ with unknown respective marginals $H(dx)$ and $G(dy)$ and joint distribution $F(dx dy)$, based on {\it Receiver Operating Characteristic} (ROC) analysis and bipartite ranking. The rationale behind our approach relies on the fact that, the independence hypothesis $\mathcal{H}\_0$ is necessarily false as soon as the optimal scoring function related to the pair of distributions $(H\otimes G,\; F)$, obtained from a bipartite ranking algorithm, has a ROC curve that deviates from the main diagonal of the unit square.We consider a wide class of rank statistics encompassing many ways of deviating from the diagonal in the ROC space to build tests of independence. Beyond its great flexibility, this new method has theoretical properties that far surpass those of its competitors. Nonasymptotic bounds for the two types of testing errors are established. From an empirical perspective, the novel procedure we promote in this paper exhibits a remarkable ability to detect small departures, of various types, from the null assumption $\mathcal{H}_0$, even in high dimension, as supported by the numerical experiments presented here.




Abstract:The ability to collect and store ever more massive databases has been accompanied by the need to process them efficiently. In many cases, most observations have the same behavior, while a probable small proportion of these observations are abnormal. Detecting the latter, defined as outliers, is one of the major challenges for machine learning applications (e.g. in fraud detection or in predictive maintenance). In this paper, we propose a methodology addressing the problem of outlier detection, by learning a data-driven scoring function defined on the feature space which reflects the degree of abnormality of the observations. This scoring function is learnt through a well-designed binary classification problem whose empirical criterion takes the form of a two-sample linear rank statistics on which theoretical results are available. We illustrate our methodology with preliminary encouraging numerical experiments.




Abstract:The ROC curve is the gold standard for measuring the performance of a test/scoring statistic regarding its capacity to discriminate between two statistical populations in a wide variety of applications, ranging from anomaly detection in signal processing to information retrieval, through medical diagnosis. Most practical performance measures used in scoring/ranking applications such as the AUC, the local AUC, the p-norm push, the DCG and others, can be viewed as summaries of the ROC curve. In this paper, the fact that most of these empirical criteria can be expressed as two-sample linear rank statistics is highlighted and concentration inequalities for collections of such random variables, referred to as two-sample rank processes here, are proved, when indexed by VC classes of scoring functions. Based on these nonasymptotic bounds, the generalization capacity of empirical maximizers of a wide class of ranking performance criteria is next investigated from a theoretical perspective. It is also supported by empirical evidence through convincing numerical experiments.




Abstract:Falling in Parkinsonian syndromes (PS) is associated with postural instability and consists a common cause of disability among PS patients. Current posturographic practices record the body's center-of-pressure displacement (statokinesigram) while the patient stands on a force platform. Statokinesigrams, after appropriate signal processing, can offer numerous posturographic features, which however challenges the efforts for valid statistics via standard univariate approaches. In this work, we present the ts-AUC, a non-parametric multivariate two-sample test, which we employ to analyze statokinesigram differences among PS patients that are fallers (PSf) and non-fallers (PSNF). We included 123 PS patients who were classified into PSF or PSNF based on clinical assessment and underwent simple Romberg Test (eyes open/eyes closed). We analyzed posturographic features using both multiple testing with p-value adjustment and the ts-AUC. While the ts-AUC showed significant difference between groups (p-value = 0.01), multiple testing did not show any such difference. Interestingly, significant difference between the two groups was found only using the open-eyes protocol. PSF showed significantly increased antero-posterior movements as well as increased posturographic area, compared to PSNF. Our study demonstrates the superiority of the ts-AUC test compared to standard statistical tools in distinguishing PSF and PSNF in the multidimensional feature space. This result highlights more generally the fact that machine learning-based statistical tests can be seen as a natural extension of classical statistical approaches and should be considered, especially when dealing with multifactorial assessments.