Abstract:The aim of survival analysis in healthcare is to estimate the probability of occurrence of an event, such as a patient's death in an intensive care unit (ICU). Recent developments in deep neural networks (DNNs) for survival analysis show the superiority of these models in comparison with other well-known models in survival analysis applications. Ensuring the reliability and explainability of deep survival models deployed in healthcare is a necessity. Since DNN models often behave like a black box, their predictions might not be easily trusted by clinicians, especially when predictions are contrary to a physician's opinion. A deep survival model that explains and justifies its decision-making process could potentially gain the trust of clinicians. In this research, we propose the reverse survival model (RSM) framework that provides detailed insights into the decision-making process of survival models. For each patient of interest, RSM can extract similar patients from a dataset and rank them based on the most relevant features that deep survival models rely on for their predictions.




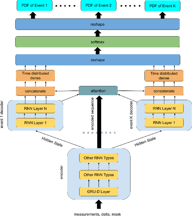
Abstract:This paper introduces a novel non-parametric deep model for estimating time-to-event (survival analysis) in presence of censored data and competing risks. The model is designed based on the sequence-to-sequence (Seq2Seq) architecture, therefore we name it Survival Seq2Seq. The first recurrent neural network (RNN) layer of the encoder of our model is made up of Gated Recurrent Unit with Decay (GRU-D) cells. These cells have the ability to effectively impute not-missing-at-random values of longitudinal datasets with very high missing rates, such as electronic health records (EHRs). The decoder of Survival Seq2Seq generates a probability distribution function (PDF) for each competing risk without assuming any prior distribution for the risks. Taking advantage of RNN cells, the decoder is able to generate smooth and virtually spike-free PDFs. This is beyond the capability of existing non-parametric deep models for survival analysis. Training results on synthetic and medical datasets prove that Survival Seq2Seq surpasses other existing deep survival models in terms of the accuracy of predictions and the quality of generated PDFs.




Abstract:In this work, we introduce a deep-structured conditional random field (DS-CRF) model for the purpose of state-based object silhouette tracking. The proposed DS-CRF model consists of a series of state layers, where each state layer spatially characterizes the object silhouette at a particular point in time. The interactions between adjacent state layers are established by inter-layer connectivity dynamically determined based on inter-frame optical flow. By incorporate both spatial and temporal context in a dynamic fashion within such a deep-structured probabilistic graphical model, the proposed DS-CRF model allows us to develop a framework that can accurately and efficiently track object silhouettes that can change greatly over time, as well as under different situations such as occlusion and multiple targets within the scene. Experiment results using video surveillance datasets containing different scenarios such as occlusion and multiple targets showed that the proposed DS-CRF approach provides strong object silhouette tracking performance when compared to baseline methods such as mean-shift tracking, as well as state-of-the-art methods such as context tracking and boosted particle filtering.