



Abstract:Gravitational Search Algorithm (GSA) and Particle Swarm Optimization (PSO) are nature-inspired, swarm-based optimization algorithms respectively. Though they have been widely used for single-objective optimization since their inception, they suffer from premature convergence. Even though the hybrids of GSA and PSO perform much better, the problem remains. Hence, to solve this issue we have proposed a fuzzy mutation model for two hybrid versions of PSO and GSA - Gravitational Particle Swarm (GPS) and PSOGSA. The developed algorithms are called Mutation based GPS (MGPS) and Mutation based PSOGSA (MPSOGSA). The mutation operator is based on a fuzzy model where the probability of mutation has been calculated based on the closeness of particle to population centroid and improvement in the particle value. We have evaluated these two new algorithms on 23 benchmark functions of three categories (unimodal, multi-modal and multi-modal with fixed dimension). The experimental outcome shows that our proposed model outperforms their corresponding ancestors, MGPS outperforms GPS 13 out of 23 times (56.52%) and MPSOGSA outperforms PSOGSA 17 times out of 23 (73.91 %). We have also compared our results against those of recent optimization algorithms such as Sine Cosine Algorithm (SCA), Opposition-Based SCA, and Volleyball Premier League Algorithm (VPL). In addition, we have applied our proposed algorithms on some classic engineering design problems and the outcomes are satisfactory. The related codes of the proposed algorithms can be found in this link: Fuzzy-Mutation-Embedded-Hybrids-of-GSA-and-PSO.




Abstract:In any multi-script environment, handwritten script classification is of paramount importance before the document images are fed to their respective Optical Character Recognition (OCR) engines. Over the years, this complex pattern classification problem has been solved by researchers proposing various feature vectors mostly having large dimension, thereby increasing the computation complexity of the whole classification model. Feature Selection (FS) can serve as an intermediate step to reduce the size of the feature vectors by restricting them only to the essential and relevant features. In our paper, we have addressed this issue by introducing a new FS algorithm, called Hybrid Swarm and Gravitation based FS (HSGFS). This algorithm is made to run on 3 feature vectors introduced in the literature recently - Distance-Hough Transform (DHT), Histogram of Oriented Gradients (HOG) and Modified log-Gabor (MLG) filter Transform. Three state-of-the-art classifiers namely, Multi-Layer Perceptron (MLP), K-Nearest Neighbour (KNN) and Support Vector Machine (SVM) are used for the handwritten script classification. Handwritten datasets, prepared at block, text-line and word level, consisting of officially recognized 12 Indic scripts are used for the evaluation of our method. An average improvement in the range of 2-5 % is achieved in the classification accuracies by utilizing only about 75-80 % of the original feature vectors on all three datasets. The proposed methodology also shows better performance when compared to some popularly used FS models.




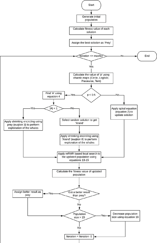
Abstract:Classification accuracy provided by a machine learning model depends a lot on the feature set used in the learning process. Feature Selection (FS) is an important and challenging pre-processing technique which helps to identify only the relevant features from a dataset thereby reducing the feature dimension as well as improving the classification accuracy at the same time. The binary version of Whale Optimization Algorithm (WOA) is a popular FS technique which is inspired from the foraging behavior of humpback whales. In this paper, an embedded version of WOA called Embedded Chaotic Whale Survival Algorithm (ECWSA) has been proposed which uses its wrapper process to achieve high classification accuracy and a filter approach to further refine the selected subset with low computation cost. Chaos has been introduced in the ECWSA to guide selection of the type of movement followed by the whales while searching for prey. A fitness-dependent death mechanism has also been introduced in the system of whales which is inspired from the real-life scenario in which whales die if they are unable to catch their prey. The proposed method has been evaluated on 18 well-known UCI datasets and compared with its predecessors as well as some other popular FS methods.