Picture for Haiyue Yuan

Haiyue Yuan

LADFA: A Framework of Using Large Language Models and Retrieval-Augmented Generation for Personal Data Flow Analysis in Privacy Policies

Add code
Jan 15, 2026
Viaarxiv icon

aedFaCT: Scientific Fact-Checking Made Easier via Semi-Automatic Discovery of Relevant Expert Opinions

Add code
May 12, 2023
Figure 1 for aedFaCT: Scientific Fact-Checking Made Easier via Semi-Automatic Discovery of Relevant Expert Opinions
Figure 2 for aedFaCT: Scientific Fact-Checking Made Easier via Semi-Automatic Discovery of Relevant Expert Opinions
Figure 3 for aedFaCT: Scientific Fact-Checking Made Easier via Semi-Automatic Discovery of Relevant Expert Opinions
Figure 4 for aedFaCT: Scientific Fact-Checking Made Easier via Semi-Automatic Discovery of Relevant Expert Opinions
Viaarxiv icon

Visualising Personal Data Flows: Insights from a Case Study of Booking.com

Add code
Apr 20, 2023
Viaarxiv icon

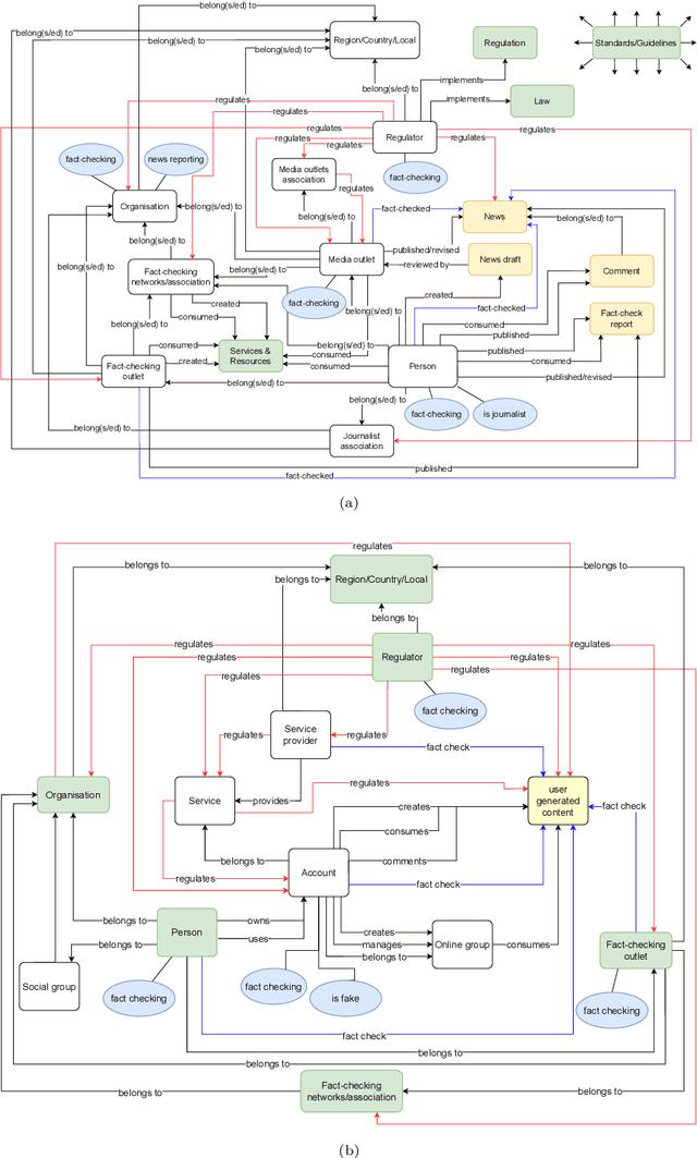
Graphical Models of False Information and Fact Checking Ecosystems

Add code
Aug 24, 2022
Figure 1 for Graphical Models of False Information and Fact Checking Ecosystems
Figure 2 for Graphical Models of False Information and Fact Checking Ecosystems
Figure 3 for Graphical Models of False Information and Fact Checking Ecosystems
Figure 4 for Graphical Models of False Information and Fact Checking Ecosystems
Viaarxiv icon