



Abstract:The plane wave based wireless communications have becoming more and more matured, along with the well utilization of the traditional resources such as time and frequency. To further increase the capacity for rapidly increasing capacity demand of wireless communications, it is potential to use the twist wave, which has the orbital angular momentum (OAM). In this paper, we discuss the OAM based wireless communications in the aspect of orthogonality, degree of freedom (DoF), and capacity, where both the transmitter and the receiver use uniform circular array (UCA) antennas. In particular, we compare OAM based wireless communications with multiple-input-multiple-output (MIMO) based wireless communications in terms of DoF and capacity. Numerical results are presented to validate and evaluate that the DoF of OAM based wireless communications is greater than or equal to that of correlated MIMO based wireless communications when the transmitter and the receiver antennas are aligned well. The OAM based wireless communications can achieve larger capacity than the correlated MIMO in high signal-to-noise ratio (SNR) region under line-of-sight scenario.




Abstract:Multiple-input-multiple-output (MIMO) has been proved its success for the fourth generation (4G) long term evolution (LTE) and is one of the key technical enablers for evolved mobile broadband (eMBB) in the fifth generation (5G) wireless communications. However, along with the number of antennas eventually increased to be extremely large and one-hop communication distance gradually reduced, how to significantly increase the capacity for line-of-sight (LOS) MIMO becomes more and more urgent. In this article, we introduce the quasi-fractal uniform circular array (QF-UCA) antenna structure based MIMO wireless communications, which can adequately exploit the potential of MIMO in LOS channel and greatly increase the capacity with low complexity demodulation schemes. Specifically, three advantages regarding QF-UCA based LOS MIMO are reviewed. Then, research challenges on transceiver alignment, low-rank channel matrix, extended dimensions of QF-UCA, maximum number of orthogonal streams, and the corresponding potential solutions are discussed. Compared with traditional scattering-depended MIMO communications, the QF-UCA based LOS MIMO wireless communication can achieve high-efficient transmission in LOS channel.




Abstract:Orbital angular momentum (OAM) has attracted much attention for radio vortex wireless communications due to the orthogonality among different OAM-modes. To maintain the orthogonality among different OAM modes at the receiver, the strict alignment between transmit and receive antennas is highly demanded. However, it is not practical to guarantee the transceiver alignment in wireless communications. The phase turbulence, resulting from the misaligned transceivers, leads to serious inter-mode interference among different OAM modes and therefore fail for signals detection of multiple OAM modes at the receiver. To achieve practical OAM based wireless communications, in this paper we investigate the radio vortex wireless communications with misaligned transmit and receive antennas. We propose a joint Beamforming and Pre-detection (BePre) scheme, which uses two unitary matrices to convert the channel matrix into the equivalent circulant matrix for keeping the orthogonality among OAM-modes at the receiver. Then, the OAM signals can be detected with the mode-decomposition scheme at the misaligned receiver. Extensive simulations obtained validate and evaluate that our developed joint BePre scheme can efficiently detect the signals of multiple OAM-modes for the misaligned transceiver and can significantly increase the spectrum efficiency.




Abstract:By enabling very high bandwidth for radio communications, the millimeter-wave (mmWave), which can easily be integrated with massive-multiple-input-multiple-output (massive-MIMO) due to small antenna size, has been attracting growing attention as a candidate for the fifth-generation (5G) and 5G-beyond wireless communications networks. On the other hand, the communication over the orthogonal states/modes of orbital angular momentum (OAM) is a subset of the solutions offered by massive-MIMO communications. Traditional massive-MIMO based mmWave communications did not concern the potential spectrum-efficiency-gain (SE-gain) offered by orthogonal states of OAM. However, the highly expecting maximum SE-gain for OAM and massive-MIMO communications is the product of SE-gains offered by OAM and multiplexing-MIMO. In this paper, we propose the OAM-embedded-MIMO (OEM) communication framework to obtain the multiplicative SE-gain for joint OAM and massive-MIMO based mmWave wireless communications. We design the parabolic antenna for each uniform circular array antenna to converge OAM signals. Then, we develop the mode-decomposition and multiplexing-detection scheme to obtain the transmit signal on each OAM-mode of each transmit antenna. Also, we develop the OEM-water-filling power allocation policy to achieve the maximum multiplicative SE-gain for OEM communications. The extensive simulations obtained validate and evaluate our developed parabolic antenna based converging method, mode-decomposition and multiplexing-detection scheme, and OEM-water-filling policy, showing that our proposed OEM mmWave communications can significantly increase the spectrum-efficiency as compared with traditional massive-MIMO based mmWave communications.




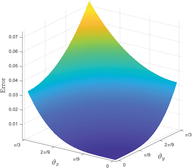
Abstract:Due to high bandwidth and small antenna size, millimeter-wave (mmWave) integrated line-of-sight (LOS) multiple-input-multiple-output (MIMO) systems have attracted much attention. Reconfigurable intelligent surfaces (RISs), which have the potential to change the characteristics of incident electromagnetic waves with low power cost, can improve the performance or the MIMO mmWave wireless communications. Uniform circular array (UCA) is an effective antenna structure with low complexity transceiver. In this paper, UCA based RIS-assisted MIMO mmWave wireless communications with transmit UCA, the RIS UCAs, and receive UCA are investigated. Since the rotation angles between the transceiver make the channel matrix noncirculant, an algorithm is developed to derive the ranges of the rotation angles based on an acceptable error and reduce the impact of rotation angles on channel matrix. Then, we propose a low-complexity precoding scheme at the transmitter, phase designs at the RIS UCAs, and a phase compensation scheme at the receiver, which can convert the channel matrix into an equivalent circulant channel matrix with a small error. Then, a fast symbol-wise maximum likelihood (ML) detection scheme is proposed to recover the signals with low computational complexity. Simulation results are presented to illustrate the theory.




Abstract:The development of orbital angular momentum (OAM)-based radio vortex transmission presents a promising opportunity for increasing the capacity of wireless communication in correlated channels due to its inherent orthogonality among different OAM modes. One of the most popular schemes for high-efficient OAM transmission is the digital baseband associated with uniform circular array (UCA) based transceiver. However, the periodicity of complex-exponential feed makes the maximum number of orthogonal signals carried by multiple OAM modes generally restricted to the array-element number of UCA antenna, which poses an open question of how to employ more OAM modes given a fixed number of array elements. Furthermore, signals modulated with high-order OAM modes are difficult to be captured by the receiver due to their serious divergence as propagating in free space, thus severely limiting the capacity of radio vortex communications. To overcome the above challenges, in this paper based on the partly element-overlapped fractal geometry layout and effectively using low-order OAM modes, we propose the quasi-fractal UCA (QF-UCA) antenna based OAM multiplexing transmission. We perform the two-dimension OAM modulation (TOM) and demodulation (TOD) schemes with the orthogonal OAM mode number exceeding the array-element number, which is beyond the traditional concept of multiple antennas based wireless communications. Simulation results show that our proposed scheme can achieve more number of orthogonal multiplexing streams than the maximum number of orthogonal multiplexing corresponding to traditional multiple antenna systems.




Abstract:The vortex electromagnetic wave carried by multiple orthogonal orbital angular momentum (OAM) modes in the same frequency band can be applied to the field of wireless communications, which greatly increases the spectrum efficiency. The uniform circular array (UCA) is widely used to generate and receive vortex electromagnetic waves with multiple OAM-modes. However, the maximum number of orthogonal OAM-modes based on UCA is usually limited to the number of array-elements of the UCA antenna, leaving how to utilize more OAM-modes to achieve higher channel capacity with a fixed number of arrayelements as an intriguing question. In this paper, we propose an N-dimensional quasi-fractal UCA (ND QF-UCA) antenna structure in different fractal geometry layouts to break through the limits of array-elements number on OAM-modes number. We develop the N-dimensional OAM modulation (NOM) and demodulation (NOD) schemes for OAM multiplexing transmission with the OAM-modes number exceeding the array-elements number, which is beyond the traditional concept of multiple antenna based wireless communications. Then, we investigate different dimensional multiplexing transmission schemes based on the corresponding QF-UCA antenna structure with various array-element layouts and evaluate the optimal layout type and dimension to obtain the highest channel capacity with a fixed number of array-elements. Simulation results show that our proposed schemes can obtain a higher spectrum efficiency, surpassing those of alternative array-element layouts of QF-UCA and the traditional multiple antenna systems.



Abstract:The vortex electromagnetic wave carried by multiple orthogonal orbital angular momentum (OAM) modes in the same frequency band can be applied to the field of wireless communications, which greatly increases the spectrum efficiency. The uniform circular array (UCA) is the classical structure to generate and receive vortex electromagnetic waves with multiple OAM-modes. However, when the transmit and receive UCAs are misaligned, there will be interference among the OAM-modes and the signal cannot be recovered at the receiver. In order to solve this problem, we propose movable antenna (MA) assisted OAM wireless communications scheme. We estimate the rotation angle between transmit and receive UCAs and feed it back to the transmitter. Then, the MA at the transmitter adjusts the rotation angle to achieve alignment of the UCA at both the receiver and transmitter. Simulation results show that our scheme can significantly improve the spectrum efficiency.




Abstract:In this letter, we consider a uniform circular array (UCA)-based line-of-sight multiple-input-multiple-output system, where the transmit and receive UCAs are parallel but non-coaxial with each other. We propose a simple channel-independent beamforming scheme with fast symbol-wise maximum likelihood detection.