



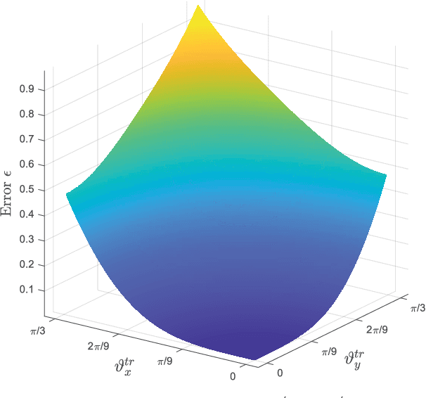
Due to high bandwidth and small antenna size, millimeter-wave (mmWave) integrated line-of-sight (LOS) multiple-input-multiple-output (MIMO) systems have attracted much attention. Reconfigurable intelligent surfaces (RISs), which have the potential to change the characteristics of incident electromagnetic waves with low power cost, can improve the performance or the MIMO mmWave wireless communications. Uniform circular array (UCA) is an effective antenna structure with low complexity transceiver. In this paper, UCA based RIS-assisted MIMO mmWave wireless communications with transmit UCA, the RIS UCAs, and receive UCA are investigated. Since the rotation angles between the transceiver make the channel matrix noncirculant, an algorithm is developed to derive the ranges of the rotation angles based on an acceptable error and reduce the impact of rotation angles on channel matrix. Then, we propose a low-complexity precoding scheme at the transmitter, phase designs at the RIS UCAs, and a phase compensation scheme at the receiver, which can convert the channel matrix into an equivalent circulant channel matrix with a small error. Then, a fast symbol-wise maximum likelihood (ML) detection scheme is proposed to recover the signals with low computational complexity. Simulation results are presented to illustrate the theory.