Abstract:A multi-preconditioned LBFGS (MP-LBFGS) algorithm is introduced for training finite-basis physics-informed neural networks (FBPINNs). The algorithm is motivated by the nonlinear additive Schwarz method and exploits the domain-decomposition-inspired additive architecture of FBPINNs, in which local neural networks are defined on subdomains, thereby localizing the network representation. Parallel, subdomain-local quasi-Newton corrections are then constructed on the corresponding local parts of the architecture. A key feature is a novel nonlinear multi-preconditioning mechanism, in which subdomain corrections are optimally combined through the solution of a low-dimensional subspace minimization problem. Numerical experiments indicate that MP-LBFGS can improve convergence speed, as well as model accuracy over standard LBFGS while incurring lower communication overhead.




Abstract:Approximating the solutions of boundary value problems governed by partial differential equations with neural networks is challenging, largely due to the difficult training process. This difficulty can be partly explained by the spectral bias, that is, the slower convergence of high-frequency components, and can be mitigated by localizing neural networks via (overlapping) domain decomposition. We combine this localization with the Gauss-Newton method as the optimizer to obtain faster convergence than gradient-based schemes such as Adam; this comes at the cost of solving an ill-conditioned linear system in each iteration. Domain decomposition induces a block-sparse structure in the otherwise dense Gauss-Newton system, reducing the computational cost per iteration. Our numerical results indicate that combining localization and Gauss-Newton optimization is promising for neural network-based solvers for partial differential equations.
Abstract:Machine learning methods often struggle with real-world applications in science and engineering due to limited or low-quality training data. In this work, the example of groundwater flow with heat transport is considered; this corresponds to an advection-diffusion process under heterogeneous flow conditions, that is, spatially distributed material parameters and heat sources. Classical numerical simulations are costly and challenging due to high spatio-temporal resolution requirements and large domains. While often computationally more efficient, purely data-driven surrogate models face difficulties, particularly in predicting the advection process, which is highly sensitive to input variations and involves long-range spatial interactions. Therefore, in this work, a Local-Global Convolutional Neural Network (LGCNN) approach is introduced. It combines a lightweight numerical surrogate for the transport process (global) with convolutional neural networks for the groundwater velocity and heat diffusion processes (local). With the LGCNN, a city-wide subsurface temperature field is modeled, involving a heterogeneous groundwater flow field and one hundred groundwater heat pump injection points forming interacting heat plumes over long distances. The model is first systematically analyzed based on random subsurface input fields. Then, the model is trained on a handful of cut-outs from a real-world subsurface map of the Munich region in Germany, and it scales to larger cut-outs without retraining. All datasets, our code, and trained models are published for reproducibility.




Abstract:This paper explores uncertainty quantification (UQ) methods in the context of Kolmogorov-Arnold Networks (KANs). We apply an ensemble approach to KANs to obtain a heuristic measure of UQ, enhancing interpretability and robustness in modeling complex functions. Building on this, we introduce Conformalized-KANs, which integrate conformal prediction, a distribution-free UQ technique, with KAN ensembles to generate calibrated prediction intervals with guaranteed coverage. Extensive numerical experiments are conducted to evaluate the effectiveness of these methods, focusing particularly on the robustness and accuracy of the prediction intervals under various hyperparameter settings. We show that the conformal KAN predictions can be applied to recent extensions of KANs, including Finite Basis KANs (FBKANs) and multifideilty KANs (MFKANs). The results demonstrate the potential of our approaches to improve the reliability and applicability of KANs in scientific machine learning.




Abstract:Physics-Informed Neural Networks (PINNs) are an emerging tool for approximating the solution of Partial Differential Equations (PDEs) in both forward and inverse problems. PINNs minimize a loss function which includes the PDE residual determined for a set of collocation points. Previous work has shown that the number and distribution of these collocation points have a significant influence on the accuracy of the PINN solution. Therefore, the effective placement of these collocation points is an active area of research. Specifically, adaptive collocation point sampling methods have been proposed, which have been reported to scale poorly to higher dimensions. In this work, we address this issue and present the Point Adaptive Collocation Method for Artificial Neural Networks (PACMANN). Inspired by classic optimization problems, this approach incrementally moves collocation points toward regions of higher residuals using gradient-based optimization algorithms guided by the gradient of the squared residual. We apply PACMANN for forward and inverse problems, and demonstrate that this method matches the performance of state-of-the-art methods in terms of the accuracy/efficiency tradeoff for the low-dimensional problems, while outperforming available approaches for high-dimensional problems; the best performance is observed for the Adam optimizer. Key features of the method include its low computational cost and simplicity of integration in existing physics-informed neural network pipelines.




Abstract:Burn injuries present a significant global health challenge. Among the most severe long-term consequences are contractures, which can lead to functional impairments and disfigurement. Understanding and predicting the evolution of post-burn wounds is essential for developing effective treatment strategies. Traditional mathematical models, while accurate, are often computationally expensive and time-consuming, limiting their practical application. Recent advancements in machine learning, particularly in deep learning, offer promising alternatives for accelerating these predictions. This study explores the use of a deep operator network (DeepONet), a type of neural operator, as a surrogate model for finite element simulations, aimed at predicting post-burn contraction across multiple wound shapes. A DeepONet was trained on three distinct initial wound shapes, with enhancement made to the architecture by incorporating initial wound shape information and applying sine augmentation to enforce boundary conditions. The performance of the trained DeepONet was evaluated on a test set including finite element simulations based on convex combinations of the three basic wound shapes. The model achieved an $R^2$ score of $0.99$, indicating strong predictive accuracy and generalization. Moreover, the model provided reliable predictions over an extended period of up to one year, with speedups of up to 128-fold on CPU and 235-fold on GPU, compared to the numerical model. These findings suggest that DeepONets can effectively serve as a surrogate for traditional finite element methods in simulating post-burn wound evolution, with potential applications in medical treatment planning.




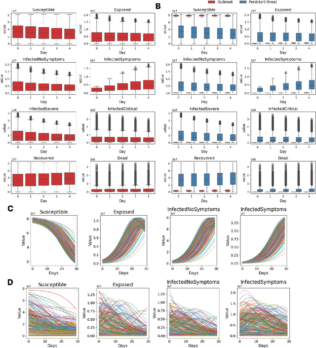
Abstract:During the COVID-19 crisis, mechanistic models have been proven fundamental to guide evidence-based decision making. However, time-critical decisions in a dynamically changing environment restrict the time available for modelers to gather supporting evidence. As infectious disease dynamics are often heterogeneous on a spatial or demographic scale, models should be resolved accordingly. In addition, with a large number of potential interventions, all scenarios can barely be computed on time, even when using supercomputing facilities. We suggest to combine complex mechanistic models with data-driven surrogate models to allow for on-the-fly model adaptations by public health experts. We build upon a spatially and demographically resolved infectious disease model and train a graph neural network for data sets representing early phases of the pandemic. The resulting networks reached an execution time of less than a second, a significant speedup compared to the metapopulation approach. The suggested approach yields potential for on-the-fly execution and, thus, integration of disease dynamics models in low-barrier website applications. For the approach to be used with decision-making, datasets with larger variance will have to be considered.
Abstract:We enhance machine learning algorithms for learning model parameters in complex systems represented by ordinary differential equations (ODEs) with domain decomposition methods. The study evaluates the performance of two approaches, namely (vanilla) Physics-Informed Neural Networks (PINNs) and Finite Basis Physics-Informed Neural Networks (FBPINNs), in learning the dynamics of test models with a quasi-stationary longtime behavior. We test the approaches for data sets in different dynamical regions and with varying noise level. As results, we find a better performance for the FBPINN approach compared to the vanilla PINN approach, even in cases with data from only a quasi-stationary time domain with few dynamics.
Abstract:This study presents a two-level Deep Domain Decomposition Method (Deep-DDM) augmented with a coarse-level network for solving boundary value problems using physics-informed neural networks (PINNs). The addition of the coarse level network improves scalability and convergence rates compared to the single level method. Tested on a Poisson equation with Dirichlet boundary conditions, the two-level deep DDM demonstrates superior performance, maintaining efficient convergence regardless of the number of subdomains. This advance provides a more scalable and effective approach to solving complex partial differential equations with machine learning.
Abstract:The segmentation of ultra-high resolution images poses challenges such as loss of spatial information or computational inefficiency. In this work, a novel approach that combines encoder-decoder architectures with domain decomposition strategies to address these challenges is proposed. Specifically, a domain decomposition-based U-Net (DDU-Net) architecture is introduced, which partitions input images into non-overlapping patches that can be processed independently on separate devices. A communication network is added to facilitate inter-patch information exchange to enhance the understanding of spatial context. Experimental validation is performed on a synthetic dataset that is designed to measure the effectiveness of the communication network. Then, the performance is tested on the DeepGlobe land cover classification dataset as a real-world benchmark data set. The results demonstrate that the approach, which includes inter-patch communication for images divided into $16\times16$ non-overlapping subimages, achieves a $2-3\,\%$ higher intersection over union (IoU) score compared to the same network without inter-patch communication. The performance of the network which includes communication is equivalent to that of a baseline U-Net trained on the full image, showing that our model provides an effective solution for segmenting ultra-high-resolution images while preserving spatial context. The code is available at https://github.com/corne00/HiRes-Seg-CNN.