Abstract:In MIMO systems, the presence of phase noise is a significant factor that can degrade performance. For MIMO testbeds build from SDR devices, phase noise cannot be ignored, particular in applications that require phase synchronization. This is especially relevant in MIMO systems that employ digital beamforming, where precise phase alignment is crucial. Accordingly, accurate phase noise modelling of SDR devices is essential. However, the information provided in data sheets for different SDR models varies widely and is often insufficient for comprehensive characterization of their phase noise performance. While numerical simulations of PLL phase noise behavior are documented in the literature, there is a lack of extensive measurements supported by appropriate system modelling. In this work, we present a practical phase noise modeling methodology applied to an SDR from the USRP X310 series. Based on measurement data, we derive estimates of key PLL performance indicators such as cycle-to-cycle jitter, oscillator constants, and PLL bandwidth. Furthermore, we propose a parametric model for the phase noise PSD of the PLL circuit and provide corresponding parameter estimates. This model can be used for further investigation into the impact of phase noise on MIMO system performance implemented by similar SDR devices.




Abstract:Integrated sensing and communication (ISAC) enables radio systems to simultaneously sense and communicate with their environment. This paper, developed within the Hexa-X-II project funded by the European Union, presents a comprehensive cross-layer vision for ISAC in 6G networks, integrating insights from physical-layer design, hardware architectures, AI-driven intelligence, and protocol-level innovations. We begin by revisiting the foundational principles of ISAC, highlighting synergies and trade-offs between sensing and communication across different integration levels. Enabling technologies, such as multiband operation, massive and distributed MIMO, non-terrestrial networks, reconfigurable intelligent surfaces, and machine learning, are analyzed in conjunction with hardware considerations including waveform design, synchronization, and full-duplex operation. To bridge implementation and system-level evaluation, we introduce a quantitative cross-layer framework linking design parameters to key performance and value indicators. By synthesizing perspectives from both academia and industry, this paper outlines how deeply integrated ISAC can transform 6G into a programmable and context-aware platform supporting applications from reliable wireless access to autonomous mobility and digital twinning.




Abstract:As 6G emerges, cellular systems are envisioned to integrate sensing with communication capabilities, leading to multi-faceted communication and sensing (JCAS). This paper presents a comprehensive cross-layer overview of the Hexa-X-II project's endeavors in JCAS, aligning 6G use cases with service requirements and pinpointing distinct scenarios that bridge communication and sensing. This work relates to these scenarios through the lens of the cross-layer physical and networking domains, covering models, deployments, resource allocation, storage challenges, computational constraints, interfaces, and innovative functions.




Abstract:The projected sub-THz (100 - 300 GHz) part of the upcoming 6G standard will require a careful design of the waveform and choice of slot structure. Not only that the design of the physical layer for 6G will be driven by ambitious system performance requirements, but also hardware limitations, specific to sub-THz frequencies, pose a fundamental design constraint for the waveform. In this contribution, general guidelines for the waveform design are given, together with a non-exhaustive list of exemplary waveforms that can be used to meet the design requirements.




Abstract:Accurate indoor positioning for wireless communication systems represents an important step towards enhanced reliability and security, which are crucial aspects for realizing Industry 4.0. In this context, this paper presents an investigation on the real-world indoor positioning performance that can be obtained using a deep learning (DL)-based technique. For obtaining experimental data, we collect power measurements associated with reference positions using a wireless sensor network in an indoor scenario. The DL-based positioning scheme is modeled as a supervised learning problem, where the function that describes the relation between measured signal power values and their corresponding transmitter coordinates is approximated. We compare the DL approach to two different schemes with varying degrees of online computational complexity. Namely, maximum likelihood estimation and proximity. Furthermore, we provide a performance comparison of DL positioning trained with data generated exclusively based on a statistical path loss model and tested with experimental data.
Abstract:This work presents an investigation on the scalability of a deep leaning (DL)-based blind transmitter positioning system for addressing the multi transmitter localization (MLT) problem. The proposed approach is able to estimate relative coordinates of non-cooperative active transmitters based solely on received signal strength measurements collected by a wireless sensor network. A performance comparison with two other solutions of the MLT problem are presented for demonstrating the benefits with respect to scalability of the DL approach. Our investigation aims at highlighting the potential of DL to be a key technique that is able to provide a low complexity, accurate and reliable transmitter positioning service for improving future wireless communications systems.




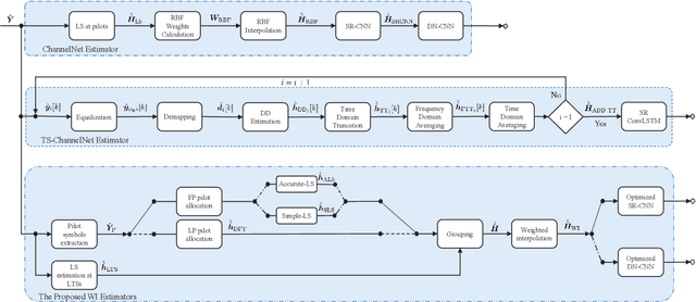
Abstract:IEEE 802.11p standard defines wireless technology protocols that enable vehicular transportation and manage traffic efficiency. A major challenge in the development of this technology is ensuring communication reliability in highly dynamic vehicular environments, where the wireless communication channels are doubly selective, thus making channel estimation and tracking a relevant problem to investigate. In this paper, a novel deep learning (DL)-based weighted interpolation estimator is proposed to accurately estimate vehicular channels especially in high mobility scenarios. The proposed estimator is based on modifying the pilot allocation of the IEEE 802.11p standard so that more transmission data rates are achieved. Extensive numerical experiments demonstrate that the developed estimator significantly outperforms the recently proposed DL-based frame-by-frame estimators in different vehicular scenarios, while substantially reducing the overall computational complexity.


Abstract:In this paper, we present a unique word (UW)-based channel estimation approach for multiple-input multiple-output (MIMO) systems under doubly dispersive channels, which is applied to orthogonal time frequency space (OTFS) with space time coding (STC). The OTFS modulation has been recently proposed as a robust technique under time varying channels due to its property of spreading the data symbols over time and frequency. Yet another relevant aspect is the employment of multiple antennas at the transmitter and receiver. Therefore, we consider an STC MIMO system with cyclic delay diversity at the transmitter and maximum ratio combining at the receiver, where we develop a UW-based channel estimation scheme for multiple transmit antennas. We show a recently proposed frame optimization scheme for SISO is directly applicable to MIMO. In addition, we evaluate numerically the frame error rate (FER) of OTFS and OFDM with 2x2 and 4x4 MIMO, where the time varying channel is estimated using the UW-based approach. The FER results reveal that OTFS becomes more advantageous than OFDM for MIMO-STC systems with higher order modulation and code rate.




Abstract:Communication using orbital angular momentum (OAM) modes has recently received a considerable interest in free space optical (FSO) communications. Propagating OAM modes through free space may be subject to atmospheric turbulence (AT) distortions that cause signal attenuation and crosstalk which degrades the system capacity and increases the error probability. In this paper, we propose to enhance the OAM FSO communications in terms of bit error rate and spectral efficiency, for different levels of AT regimes. The performance gain is achieved by introducing orthogonal frequency division multiplexing (OFDM) with index modulation technique to the OAM FSO system.




Abstract:Chirp spread spectrum (CSS) is the modulation technique currently employed by Long-Range (LoRa), which is one of the most prominent Internet of things wireless communications standards. The LoRa physical layer (PHY) employs CSS on top of a variant of frequency shift keying, and non-coherent detection is employed at the receiver. While it offers a good trade-off among coverage, data rate and device simplicity, its maximum achievable data rate is still a limiting factor for some applications. Moreover, the current LoRa standard does not fully exploit the CSS generic case, i.e., when data to be transmitted is encoded in different waveform parameters. Therefore, the goal of this paper is to investigate the performance of CSS while exploring different parameter settings aiming to increase the maximum achievable throughput, and hence increase spectral efficiency. Moreover, coherent and non-coherent reception algorithm design is presented under the framework of maximum likelihood estimation. For the practical receiver design, the formulation of a channel estimation technique is also presented. The performance evaluation of the different variants of CSS is carried out by inspection of the symbol error ratio as a function of the signal-to-noise ratio together with the maximum achievable throughput each scheme can achieve.