



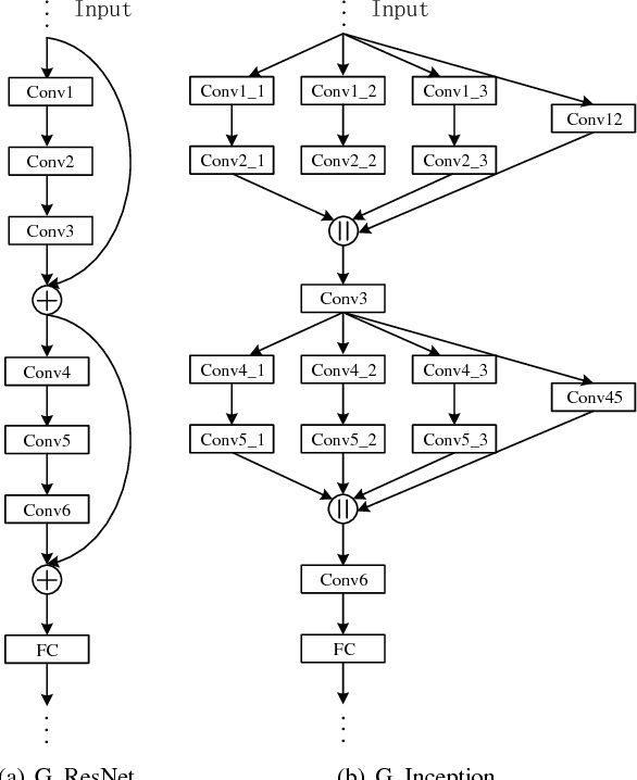
Numerous pattern recognition applications can be formed as learning from graph-structured data, including social network, protein-interaction network, the world wide web data, knowledge graph, etc. While convolutional neural network (CNN) facilitates great advances in gridded image/video understanding tasks, very limited attention has been devoted to transform these successful network structures (including Inception net, Residual net, Dense net, etc.) to establish convolutional networks on graph, due to its irregularity and complexity geometric topologies (unordered vertices, unfixed number of adjacent edges/vertices). In this paper, we aim to give a comprehensive analysis of when work matters by transforming different classical network structures to graph CNN, particularly in the basic graph recognition problem. Specifically, we firstly review the general graph CNN methods, especially in its spectral filtering operation on the irregular graph data. We then introduce the basic structures of ResNet, Inception and DenseNet into graph CNN and construct these network structures on graph, named as G_ResNet, G_Inception, G_DenseNet. In particular, it seeks to help graph CNNs by shedding light on how these classical network structures work and providing guidelines for choosing appropriate graph network frameworks. Finally, we comprehensively evaluate the performance of these different network structures on several public graph datasets (including social networks and bioinformatic datasets), and demonstrate how different network structures work on graph CNN in the graph recognition task.