



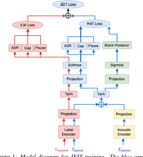
Text injection for automatic speech recognition (ASR), wherein unpaired text-only data is used to supplement paired audio-text data, has shown promising improvements for word error rate. This study examines the use of text injection for auxiliary tasks, which are the non-ASR tasks often performed by an E2E model. In this work, we use joint end-to-end and internal language model training (JEIT) as our text injection algorithm to train an ASR model which performs two auxiliary tasks. The first is capitalization, which is a de-normalization task. The second is turn-taking prediction, which attempts to identify whether a user has completed their conversation turn in a digital assistant interaction. We show results demonstrating that our text injection method boosts capitalization performance for long-tail data, and improves turn-taking detection recall.