



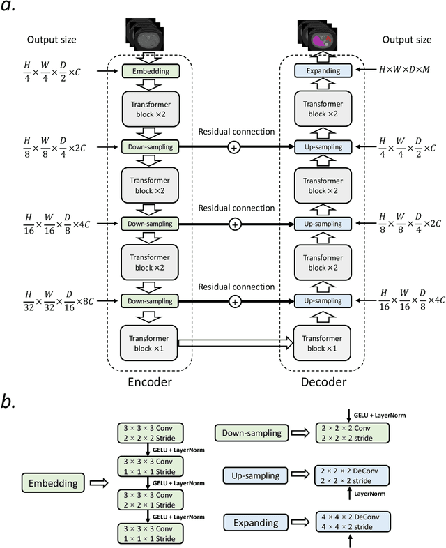
Transformers, the default model of choices in natural language processing, have drawn scant attention from the medical imaging community. Given the ability to exploit long-term dependencies, transformers are promising to help atypical convolutional neural networks (convnets) to overcome its inherent shortcomings of spatial inductive bias. However, most of recently proposed transformer-based segmentation approaches simply treated transformers as assisted modules to help encode global context into convolutional representations without investigating how to optimally combine self-attention (i.e., the core of transformers) with convolution. To address this issue, in this paper, we introduce nnFormer (i.e., Not-aNother transFormer), a powerful segmentation model with an interleaved architecture based on empirical combination of self-attention and convolution. In practice, nnFormer learns volumetric representations from 3D local volumes. Compared to the naive voxel-level self-attention implementation, such volume-based operations help to reduce the computational complexity by approximate 98% and 99.5% on Synapse and ACDC datasets, respectively. In comparison to prior-art network configurations, nnFormer achieves tremendous improvements over previous transformer-based methods on two commonly used datasets Synapse and ACDC. For instance, nnFormer outperforms Swin-UNet by over 7 percents on Synapse. Even when compared to nnUNet, currently the best performing fully-convolutional medical segmentation network, nnFormer still provides slightly better performance on Synapse and ACDC.