



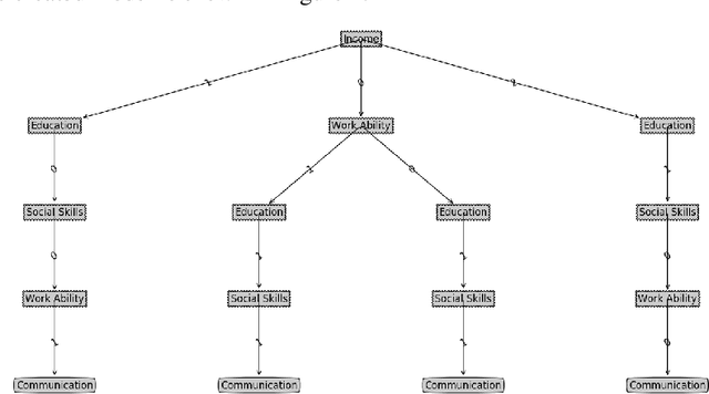
To improve the efficiency of elderly assessments, an influence-based fast preceding questionnaire model (FPQM) is proposed. Compared with traditional assessments, the FPQM optimizes questionnaires by reordering their attributes. The values of low-ranking attributes can be predicted by the values of the high-ranking attributes. Therefore, the number of attributes can be reduced without redesigning the questionnaires. A new function for calculating the influence of the attributes is proposed based on probability theory. Reordering and reducing algorithms are given based on the attributes' influences. The model is verified through a practical application. The practice in an elderly-care company shows that the FPQM can reduce the number of attributes by 90.56% with a prediction accuracy of 98.39%. Compared with other methods, such as the Expert Knowledge, Rough Set and C4.5 methods, the FPQM achieves the best performance. In addition, the FPQM can also be applied to other questionnaires.