



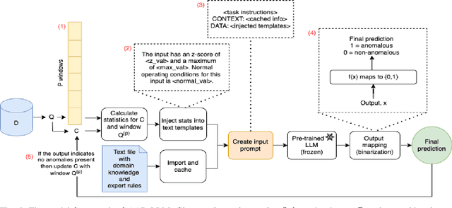
For data-constrained, complex and dynamic industrial environments, there is a critical need for transferable and multimodal methodologies to enhance anomaly detection and therefore, prevent costs associated with system failures. Typically, traditional PdM approaches are not transferable or multimodal. This work examines the use of Large Language Models (LLMs) for anomaly detection in complex and dynamic manufacturing systems. The research aims to improve the transferability of anomaly detection models by leveraging Large Language Models (LLMs) and seeks to validate the enhanced effectiveness of the proposed approach in data-sparse industrial applications. The research also seeks to enable more collaborative decision-making between the model and plant operators by allowing for the enriching of input series data with semantics. Additionally, the research aims to address the issue of concept drift in dynamic industrial settings by integrating an adaptability mechanism. The literature review examines the latest developments in LLM time series tasks alongside associated adaptive anomaly detection methods to establish a robust theoretical framework for the proposed architecture. This paper presents a novel model framework (AAD-LLM) that doesn't require any training or finetuning on the dataset it is applied to and is multimodal. Results suggest that anomaly detection can be converted into a "language" task to deliver effective, context-aware detection in data-constrained industrial applications. This work, therefore, contributes significantly to advancements in anomaly detection methodologies.