Abstract:AutomationML (AML) enables standardized data exchange in engineering, yet existing recommendations for proper AML modeling are typically formulated as informal and textual constraints. These constraints cannot be validated automatically within AML itself. This work-in-progress paper introduces a pipeline to formalize and verify such constraints. First, AML models are mapped to OWL ontologies via RML and SPARQL. In addition, a Large Language Model translates textual rules into SHACL constraints, which are then validated against the previously generated AML ontology. Finally, SHACL validation results are automatically interpreted in natural language. The approach is demonstrated on a sample AML recommendation. Results show that even complex modeling rules can be semi-automatically checked -- without requiring users to understand formal methods or ontology technologies.




Abstract:AutomationML has seen widespread adoption as an open data exchange format in the automation domain. It is an open and vendor neutral standard based on the extensible markup language XML. However, AutomationML extends XML with additional semantics, that limit the applicability of common XML-tools for applications like querying or data validation. This article provides practitioners with 1) an up-to-date ontology of the concepts in the AutomationML-standard, as well as 2) a declarative mapping to automatically transform any AutomationML model into RDF triples. Together, these artifacts allow practitioners an easy integration of AutomationML information into industrial knowledge graphs. A study on examples from the automation domain concludes that transforming AutomationML to OWL opens up new powerful ways for querying and validation that are impossible without transformation.




Abstract:In the following contribution, a method is introduced that integrates domain expert-centric ontology design with the Cross-Industry Standard Process for Data Mining (CRISP-DM). This approach aims to efficiently build an application-specific ontology tailored to the corrective maintenance of Cyber-Physical Systems (CPS). The proposed method is divided into three phases. In phase one, ontology requirements are systematically specified, defining the relevant knowledge scope. Accordingly, CPS life cycle data is contextualized in phase two using domain-specific ontological artifacts. This formalized domain knowledge is then utilized in the CRISP-DM to efficiently extract new insights from the data. Finally, the newly developed data-driven model is employed to populate and expand the ontology. Thus, information extracted from this model is semantically annotated and aligned with the existing ontology in phase three. The applicability of this method has been evaluated in an anomaly detection case study for a modular process plant.




Abstract:Model-Based Anomaly Detection has been a successful approach to identify deviations from the expected behavior of Cyber-Physical Production Systems. Since manual creation of these models is a time-consuming process, it is advantageous to learn them from data and represent them in a generic formalism like timed automata. However, these models - and by extension, the detected anomalies - can be challenging to interpret due to a lack of additional information about the system. This paper aims to improve model-based anomaly detection in CPPS by combining the learned timed automaton with a formal knowledge graph about the system. Both the model and the detected anomalies are described in the knowledge graph in order to allow operators an easier interpretation of the model and the detected anomalies. The authors additionally propose an ontology of the necessary concepts. The approach was validated on a five-tank mixing CPPS and was able to formally define both automata model as well as timing anomalies in automata execution.




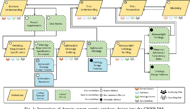
Abstract:In the age of Industry 4.0 and Cyber-Physical Production Systems (CPPSs) vast amounts of potentially valuable data are being generated. Methods from Machine Learning (ML) and Data Mining (DM) have proven to be promising in extracting complex and hidden patterns from the data collected. The knowledge obtained can in turn be used to improve tasks like diagnostics or maintenance planning. However, such data-driven projects, usually performed with the Cross-Industry Standard Process for Data Mining (CRISP-DM), often fail due to the disproportionate amount of time needed for understanding and preparing the data. The application of domain-specific ontologies has demonstrated its advantageousness in a wide variety of Industry 4.0 application scenarios regarding the aforementioned challenges. However, workflows and artifacts from ontology design for CPPSs have not yet been systematically integrated into the CRISP-DM. Accordingly, this contribution intends to present an integrated approach so that data scientists are able to more quickly and reliably gain insights into the CPPS. The result is exemplarily applied to an anomaly detection use case.




Abstract:The analysis of event data from production systems is the basis for many applications associated with Industry 4.0. However, heterogeneous and disjoint data is common in this domain. As a consequence, contextual information of an event might be incomplete or improperly interpreted which results in suboptimal analysis results. This paper proposes an approach to access a production systems' event data based on the event data's context (such as the product type, process type or process parameters). The approach extracts filtered event logs from a database system by combining: 1) a semantic model of a production system's hierarchical structure, 2) a formalized process description and 3) an OPC UA information model. As a proof of concept we demonstrate our approach using a sample server based on OPC UA for Machinery Companion Specifications.