



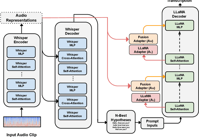
Abstract:We introduce a new cross-modal fusion technique designed for generative error correction in automatic speech recognition (ASR). Our methodology leverages both acoustic information and external linguistic representations to generate accurate speech transcription contexts. This marks a step towards a fresh paradigm in generative error correction within the realm of n-best hypotheses. Unlike the existing ranking-based rescoring methods, our approach adeptly uses distinct initialization techniques and parameter-efficient algorithms to boost ASR performance derived from pre-trained speech and text models. Through evaluation across diverse ASR datasets, we evaluate the stability and reproducibility of our fusion technique, demonstrating its improved word error rate relative (WERR) performance in comparison to n-best hypotheses by relatively 37.66%. To encourage future research, we have made our code and pre-trained models open source at https://github.com/Srijith-rkr/Whispering-LLaMA.




Abstract:In this work, we explore Parameter-Efficient-Learning (PEL) techniques to repurpose a General-Purpose-Speech (GSM) model for Arabic dialect identification (ADI). Specifically, we investigate different setups to incorporate trainable features into a multi-layer encoder-decoder GSM formulation under frozen pre-trained settings. Our architecture includes residual adapter and model reprogramming (input-prompting). We design a token-level label mapping to condition the GSM for Arabic Dialect Identification (ADI). This is challenging due to the high variation in vocabulary and pronunciation among the numerous regional dialects. We achieve new state-of-the-art accuracy on the ADI-17 dataset by vanilla fine-tuning. We further reduce the training budgets with the PEL method, which performs within 1.86% accuracy to fine-tuning using only 2.5% of (extra) network trainable parameters. Our study demonstrates how to identify Arabic dialects using a small dataset and limited computation with open source code and pre-trained models.