



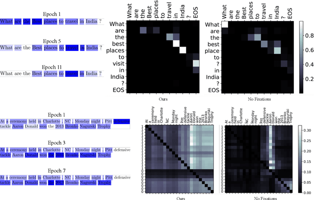
Abstract:A lack of corpora has so far limited advances in integrating human gaze data as a supervisory signal in neural attention mechanisms for natural language processing(NLP). We propose a novel hybrid text saliency model(TSM) that, for the first time, combines a cognitive model of reading with explicit human gaze supervision in a single machine learning framework. On four different corpora we demonstrate that our hybrid TSM duration predictions are highly correlated with human gaze ground truth. We further propose a novel joint modeling approach to integrate TSM predictions into the attention layer of a network designed for a specific upstream NLP task without the need for any task-specific human gaze data. We demonstrate that our joint model outperforms the state of the art in paraphrase generation on the Quora Question Pairs corpus by more than 10% in BLEU-4 and achieves state of the art performance for sentence compression on the challenging Google Sentence Compression corpus. As such, our work introduces a practical approach for bridging between data-driven and cognitive models and demonstrates a new way to integrate human gaze-guided neural attention into NLP tasks.




Abstract:While neural networks with attention mechanisms have achieved superior performance on many natural language processing tasks, it remains unclear to which extent learned attention resembles human visual attention. In this paper, we propose a new method that leverages eye-tracking data to investigate the relationship between human visual attention and neural attention in machine reading comprehension. To this end, we introduce a novel 23 participant eye tracking dataset - MQA-RC, in which participants read movie plots and answered pre-defined questions. We compare state of the art networks based on long short-term memory (LSTM), convolutional neural models (CNN) and XLNet Transformer architectures. We find that higher similarity to human attention and performance significantly correlates to the LSTM and CNN models. However, we show this relationship does not hold true for the XLNet models -- despite the fact that the XLNet performs best on this challenging task. Our results suggest that different architectures seem to learn rather different neural attention strategies and similarity of neural to human attention does not guarantee best performance.