



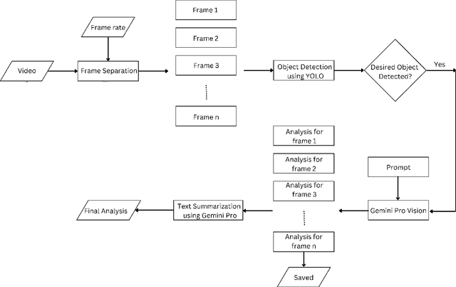
Abstract:The proliferation of video content production has led to vast amounts of data, posing substantial challenges in terms of analysis efficiency and resource utilization. Addressing this issue calls for the development of robust video analysis tools. This paper proposes a novel approach leveraging Generative Artificial Intelligence (GenAI) to facilitate streamlined video analysis. Our tool aims to deliver tailored textual summaries of user-defined queries, offering a focused insight amidst extensive video datasets. Unlike conventional frameworks that offer generic summaries or limited action recognition, our method harnesses the power of GenAI to distil relevant information, enhancing analysis precision and efficiency. Employing YOLO-V8 for object detection and Gemini for comprehensive video and text analysis, our solution achieves heightened contextual accuracy. By combining YOLO with Gemini, our approach furnishes textual summaries extracted from extensive CCTV footage, enabling users to swiftly navigate and verify pertinent events without the need for exhaustive manual review. The quantitative evaluation revealed a similarity of 72.8%, while the qualitative assessment rated an accuracy of 85%, demonstrating the capability of the proposed method.



Abstract:People express their opinions and emotions freely in social media posts and online reviews that contain valuable feedback for multiple stakeholders such as businesses and political campaigns. Manually extracting opinions and emotions from large volumes of such posts is an impossible task. Therefore, automated processing of these posts to extract opinions and emotions is an important research problem. However, human emotion detection is a challenging task due to the complexity and nuanced nature. To overcome these barriers, researchers have extensively used techniques such as deep learning, distant supervision, and transfer learning. In this paper, we propose a novel Pyramid Attention Network (PAN) based model for emotion detection in microblogs. The main advantage of our approach is that PAN has the capability to evaluate sentences in different perspectives to capture multiple emotions existing in a single text. The proposed model was evaluated on a recently released dataset and the results achieved the state-of-the-art accuracy of 58.9%.




Abstract:Social media has gained an immense popularity over the last decade. People tend to express opinions about their daily encounters on social media freely. These daily encounters include the places they traveled, hotels or restaurants they have tried and aspects related to tourism in general. Since people usually express their true experiences on social media, the expressed opinions contain valuable information that can be used to generate business value and aid in decision-making processes. Due to the large volume of data, it is not a feasible task to manually go through each and every item and extract the information. Hence, we propose a social media analytics platform which has the capability to identify discussion pathways and aspects with their corresponding sentiment and deeper emotions using machine learning techniques and a visualization tool which shows the extracted insights in a comprehensible and concise manner. Identified topic pathways and aspects will give a decision maker some insight into what are the most discussed topics about the entity whereas associated sentiments and emotions will help to identify the feedback.