Abstract:Conferences serve as a crucial avenue for scientific communication. However, the increase in conferences and the subsequent publication of proceedings have prompted inquiries regarding the research quality being showcased at such events. This investigation delves into the conference publications indexed by Springer's Lecture Notes in Networks and Systems Series. Among the 570 international conferences held worldwide in this series, 177 were exclusively hosted in India. These 177 conferences collectively published 11,066 papers as conference proceedings. All these publications, along with conference details, were sourced from the Scopus database. The study aims to evaluate the research impact of these conference proceedings and identify the primary contributors. The results reveal a downward trend in the average number of citations per year. The collective average citation for all publications is 1.01. Papers co-authored by Indian and international authors (5.6%) exhibit a higher average impact of 1.44, in contrast to those authored solely by Indian authors (84.9%), which have an average impact of 0.97. Notably, Indian-collaborated papers, among the largest contributors, predominantly originate from private colleges and universities. Only 19% of papers exhibit collaboration with institutes of different prestige, yet their impact is considerably higher as compared to collaboration with institutes of similar prestige. This study highlights the importance of improving research quality in academic forums.




Abstract:Medical image classification is a vital research area that utilizes advanced computational techniques to improve disease diagnosis and treatment planning. Deep learning models, especially Convolutional Neural Networks (CNNs), have transformed this field by providing automated and precise analysis of complex medical images. This study introduces a hybrid deep learning model that integrates a pre-trained ResNet101 with a custom CNN to classify kidney CT images into four categories: normal, stone, cyst, and tumor. The proposed model leverages feature fusion to enhance classification accuracy, achieving 99.73% training accuracy and 100% testing accuracy. Using a dataset of 12,446 CT images and advanced feature mapping techniques, the hybrid CNN model outperforms standalone ResNet101. This architecture delivers a robust and efficient solution for automated kidney disease diagnosis, providing improved precision, recall, and reduced testing time, making it highly suitable for clinical applications.




Abstract:Retractions undermine the reliability of scientific literature and the foundation of future research. Analyzing collaboration networks in retracted papers can identify risk factors, such as recurring co-authors or institutions. This study compared the network structures of retracted and non-retracted papers, using data from Retraction Watch and Scopus for 30 authors with significant retractions. Collaboration networks were constructed, and network properties analyzed. Retracted networks showed hierarchical and centralized structures, while non-retracted networks exhibited distributed collaboration with stronger clustering and connectivity. Statistical tests, including $t$-tests and Cohen's $d$, revealed significant differences in metrics like Degree Centrality and Weighted Degree, highlighting distinct structural dynamics. These insights into retraction-prone collaborations can guide policies to improve research integrity.




Abstract:The Indian Institutes of Technology (IITs) are vital to India's research ecosystem, advancing technology and engineering for industrial and societal benefits. This study reviews the research performance of top IITs-Bombay, Delhi, Madras, Kharagpur, and Kanpur based on Scopus-indexed publications (1952-2024). Research output has grown exponentially, supported by increased funding and collaborations. IIT-Kanpur excels in research impact, while IIT-Bombay and IIT-Madras are highly productive but show slightly lower per-paper impact. Internationally, IITs collaborate robustly with the USA, Germany, and the UK, alongside Asian nations like Japan and South Korea, with IIT-Madras leading inter-IIT partnerships. Research priorities align with SDG 3 (Health), SDG 7 (Clean Energy), and SDG 11 (Sustainable Cities). Despite strengths in fields like energy, fluid dynamics, and materials science, challenges persist, including limited collaboration with newer IITs and gaps in emerging fields. Strengthening specialization and partnerships is crucial for addressing global challenges and advancing sustainable development.




Abstract:Deepfakes offer great potential for innovation and creativity, but they also pose significant risks to privacy, trust, and security. With a vast Hindi-speaking population, India is particularly vulnerable to deepfake-driven misinformation campaigns. Fake videos or speeches in Hindi can have an enormous impact on rural and semi-urban communities, where digital literacy tends to be lower and people are more inclined to trust video content. The development of effective frameworks and detection tools to combat deepfake misuse requires high-quality, diverse, and extensive datasets. The existing popular datasets like FF-DF (FaceForensics++), and DFDC (DeepFake Detection Challenge) are based on English language.. Hence, this paper aims to create a first novel Hindi deep fake dataset, named ``Hindi audio-video-Deepfake'' (HAV-DF). The dataset has been generated using the faceswap, lipsyn and voice cloning methods. This multi-step process allows us to create a rich, varied dataset that captures the nuances of Hindi speech and facial expressions, providing a robust foundation for training and evaluating deepfake detection models in a Hindi language context. It is unique of its kind as all of the previous datasets contain either deepfake videos or synthesized audio. This type of deepfake dataset can be used for training a detector for both deepfake video and audio datasets. Notably, the newly introduced HAV-DF dataset demonstrates lower detection accuracy's across existing detection methods like Headpose, Xception-c40, etc. Compared to other well-known datasets FF-DF, and DFDC. This trend suggests that the HAV-DF dataset presents deeper challenges to detect, possibly due to its focus on Hindi language content and diverse manipulation techniques. The HAV-DF dataset fills the gap in Hindi-specific deepfake datasets, aiding multilingual deepfake detection development.




Abstract:Significant attention in the financial industry has paved the way for blockchain technology to spread across other industries, resulting in a plethora of literature on the subject. This study approaches the subject through bibliometrics and network analysis of 6790 records extracted from the Web of Science from 2014-2020 based on blockchain. This study asserts (i) the impact of open access publication on the growth and visibility of literature, (ii) the collaboration patterns and impact of team size on collaboration, (iii) the ranking of countries based on their national and international collaboration, and (iv) the major themes in the literature through thematic analysis. Based on the significant momentum gained by the blockchain, the trend of open access publications has increased 1.5 times than no open access in 2020. This analysis articulates the numerous potentials of blockchain literature and its adoption by various countries and their authors. China and the USA are the top leaders in the field and applied blockchain more with smart contracts, supply chain, and internet of things. Also, results show that blockchain has attracted the attention of less than 1% of authors who have contributed to multiple works on the blockchain and authors also preferred to work in teams smaller in size.




Abstract:Bibliometrics is useful to analyze the research impact for measuring the research quality. Different bibliographic databases like Scopus, Web of Science, Google Scholar etc. are accessed for evaluating the trend of publications and citations from time to time. Some of these databases are free and some are subscription based. Its always debatable that which bibliographic database is better and in what terms. To provide an optimal solution to availability of multiple bibliographic databases, we have implemented a single authentic database named as ``conflate'' which can be used for fetching publication and citation trend of an author. To further strengthen the generated database and to provide the transparent system to the stakeholders, a consensus mechanism ``proof of reference (PoR)'' is proposed. Due to three consent based checks implemented in PoR, we feel that it could be considered as a authentic and honest citation data source for the calculation of unified informetrics for an author.




Abstract:Numerous indexing databases keep track of the number of publications, citations, etc. in order to maintain the progress of science and individual. However, the choice of journals and articles varies among these indexing databases, hence the number of citations and h-index varies. There is no common platform exists that can provide a single count for the number of publications, citations, h-index, etc. To overcome this limitation, we have proposed a weighted unified informetrics, named "conflate". The proposed system takes into account the input from multiple indexing databases and generates a single output. Here, we have used the data from Scopus and WoS to generate a conflate dataset. Further, a comparative analysis of conflate has been performed with Scopus and WoS at three levels: author, organization, and journal. Finally, a mapping is proposed between research publications and distributed ledger technology in order to provide a transparent and distributed view to its stakeholders.




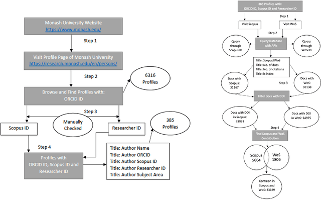
Abstract:In academia, the research performance of a faculty is either evaluated by the number of publications or the number of citations. Most of the time h-index is widely used during the hiring process or the faculty performance evaluation. The calculation of the h-index is shown in various databases; however, there is no systematic evidence about the differences between them. Here we analyze the publication records of 385 authors from Monash University (Australia) to investigate (i) the impact of different databases like Scopus and WoS on the ranking of authors within a discipline, and (ii) to complement the $h$-index, named $h_c$, by adding the weight of the highest cited paper to the $h$-index of the authors. The results show the positive impact of $h_c$ on the lower-ranked authors in every discipline. Also, Scopus provides an overall better ranking than WoS; however, the ranking varies among Scopus and WoS for disciplines.




Abstract:In academia, the research performance of the faculty members is either evaluated by the number of publications or the number of citations. Most of the time h-index is widely used during the hiring process or the faculty performance evaluation. The calculation of the h-index is shown in various databases; however, there is no recent or systematic evidence about the differences between them. In this study, we compare the difference in the h-index compiled with Scopus and Web of Science (WoS) with the aim of analyzing the ranking of the authors within a university. We analyze the publication records of 350 authors from Monash University (Australia). We also investigate the discipline wise variation in the authors ranking. 31% of the author's profiles show no variation in the two datasets whereas 55% of the author's profiles show a higher count in Scopus and 9% in WoS. The maximum difference in h-index count among Scopus and WoS is 3. On average 12.4% of publications per author are unique in Scopus and 4.1% in WoS. 53.5% of publications are common in both Scopus and WoS. Despite larger unique publications in Scopus, there is no difference shown in the Spearman correlation coefficient between WoS and Scopus citation counts and h-index.