



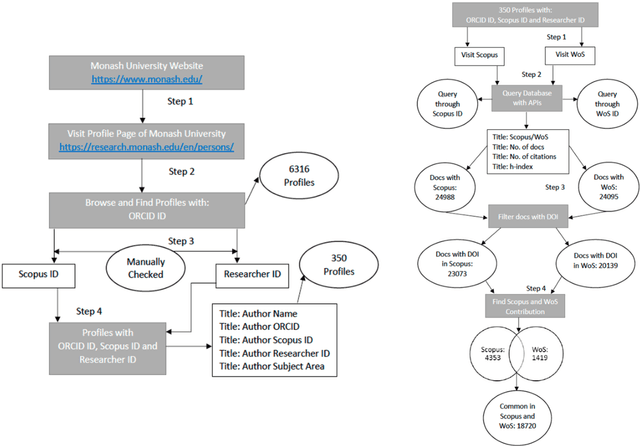
In academia, the research performance of the faculty members is either evaluated by the number of publications or the number of citations. Most of the time h-index is widely used during the hiring process or the faculty performance evaluation. The calculation of the h-index is shown in various databases; however, there is no recent or systematic evidence about the differences between them. In this study, we compare the difference in the h-index compiled with Scopus and Web of Science (WoS) with the aim of analyzing the ranking of the authors within a university. We analyze the publication records of 350 authors from Monash University (Australia). We also investigate the discipline wise variation in the authors ranking. 31% of the author's profiles show no variation in the two datasets whereas 55% of the author's profiles show a higher count in Scopus and 9% in WoS. The maximum difference in h-index count among Scopus and WoS is 3. On average 12.4% of publications per author are unique in Scopus and 4.1% in WoS. 53.5% of publications are common in both Scopus and WoS. Despite larger unique publications in Scopus, there is no difference shown in the Spearman correlation coefficient between WoS and Scopus citation counts and h-index.