



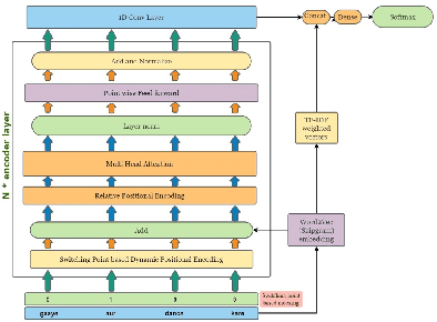
Abstract:The mixing of two or more languages is called Code-Mixing (CM). CM is a social norm in multilingual societies. Neural Language Models (NLMs) like transformers have been very effective on many NLP tasks. However, NLM for CM is an under-explored area. Though transformers are capable and powerful, they cannot always encode positional/sequential information since they are non-recurrent. Therefore, to enrich word information and incorporate positional information, positional encoding is defined. We hypothesize that Switching Points (SPs), i.e., junctions in the text where the language switches (L1 -> L2 or L2-> L1), pose a challenge for CM Language Models (LMs), and hence give special emphasis to switching points in the modeling process. We experiment with several positional encoding mechanisms and show that rotatory positional encodings along with switching point information yield the best results. We introduce CONFLATOR: a neural language modeling approach for code-mixed languages. CONFLATOR tries to learn to emphasize switching points using smarter positional encoding, both at unigram and bigram levels. CONFLATOR outperforms the state-of-the-art on two tasks based on code-mixed Hindi and English (Hinglish): (i) sentiment analysis and (ii) machine translation.



Abstract:NLP applications for code-mixed (CM) or mix-lingual text have gained a significant momentum recently, the main reason being the prevalence of language mixing in social media communications in multi-lingual societies like India, Mexico, Europe, parts of USA etc. Word embeddings are basic build-ing blocks of any NLP system today, yet, word embedding for CM languages is an unexplored territory. The major bottleneck for CM word embeddings is switching points, where the language switches. These locations lack in contextually and statistical systems fail to model this phenomena due to high variance in the seen examples. In this paper we present our initial observations on applying switching point based positional encoding techniques for CM language, specifically Hinglish (Hindi - English). Results are only marginally better than SOTA, but it is evident that positional encoding could bean effective way to train position sensitive language models for CM text.