



Abstract:Zero-shot learning (ZL) is crucial for tasks involving unseen categories, such as natural language processing, image classification, and cross-lingual transfer. Current applications often fail to accurately infer and handle new relations or entities involving unseen categories, severely limiting their scalability and practicality in open-domain scenarios. ZL learning faces the challenge of effectively transferring semantic information of unseen categories in multi-modal knowledge graph (MMKG) embedding representation learning. In this paper, we propose ZSLLM, a framework for zero-shot embedding learning of MMKGs using large language models (LLMs). We leverage textual modality information of unseen categories as prompts to fully utilize the reasoning capabilities of LLMs, enabling semantic information transfer across different modalities for unseen categories. Through model-based learning, the embedding representation of unseen categories in MMKG is enhanced. Extensive experiments conducted on multiple real-world datasets demonstrate the superiority of our approach compared to state-of-the-art methods.




Abstract:The laboratories and research institutes are the major places for cutting-edge scientific exploration. Hundreds of millions of research papers were formed from front-line labs. Behind this glorious achievement were unsustainable facts. More and more human investment is required in innovative experimental design and analysis of results. However, the laboratory operating environment has not been subversively transformed for centuries. This abstract proposed a smart tracking system, consisting of IoT and Data Visualization technologies, to track the chemicals in an automatic and timely approach. Positive feedback has been collected from pilot tests in several labs. The system benefits various lab users in their daily work and improves their working efficiency. In the long run, it will play an essential role in promoting the efficient use of lab resources and achieving the goal of sustainable labs.




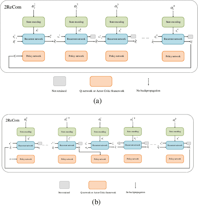
Abstract:We propose a model enabling decentralized multiple agents to share their perception of environment in a fair and adaptive way. In our model, both the current message and historical observation are taken into account, and they are handled in the same recurrent model but in different forms. We present a dual-level recurrent communication framework for multi-agent systems, in which the first recurrence occurs in the communication sequence and is used to transmit communication data among agents, while the second recurrence is based on the time sequence and combines the historical observations for each agent. The developed communication flow separates communication messages from memories but allows agents to share their historical observations by the dual-level recurrence. This design makes agents adapt to changeable communication objects, while the communication results are fair to these agents. We provide a sufficient discussion about our method in both partially observable and fully observable environments. The results of several experiments suggest our method outperforms the existing decentralized communication frameworks and the corresponding centralized training method.