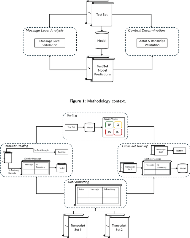
Abstract:Online Grooming (OG) is a prevalent threat facing predominately children online, with groomers using deceptive methods to prey on the vulnerability of children on social media/messaging platforms. These attacks can have severe psychological and physical impacts, including a tendency towards revictimization. Current technical measures are inadequate, especially with the advent of end-to-end encryption which hampers message monitoring. Existing solutions focus on the signature analysis of child abuse media, which does not effectively address real-time OG detection. This paper proposes that OG attacks are complex, requiring the identification of specific communication patterns between adults and children. It introduces a novel approach leveraging advanced models such as BERT and RoBERTa for Message-Level Analysis and a Context Determination approach for classifying actor interactions, including the introduction of Actor Significance Thresholds and Message Significance Thresholds. The proposed method aims to enhance accuracy and robustness in detecting OG by considering the dynamic and multi-faceted nature of these attacks. Cross-dataset experiments evaluate the robustness and versatility of our approach. This paper's contributions include improved detection methodologies and the potential for application in various scenarios, addressing gaps in current literature and practices.




Abstract:In an era of rapid climate change and its adverse effects on food production, technological intervention to monitor pollinator conservation is of paramount importance for environmental monitoring and conservation for global food security. The survival of the human species depends on the conservation of pollinators. This article explores the use of Computer Vision and Object Recognition to autonomously track and report bee behaviour from images. A novel dataset of 9664 images containing bees is extracted from video streams and annotated with bounding boxes. With training, validation and testing sets (6722, 1915, and 997 images, respectively), the results of the COCO-based YOLO model fine-tuning approaches show that YOLOv5m is the most effective approach in terms of recognition accuracy. However, YOLOv5s was shown to be the most optimal for real-time bee detection with an average processing and inference time of 5.1ms per video frame at the cost of slightly lower ability. The trained model is then packaged within an explainable AI interface, which converts detection events into timestamped reports and charts, with the aim of facilitating use by non-technical users such as expert stakeholders from the apiculture industry towards informing responsible consumption and production.