

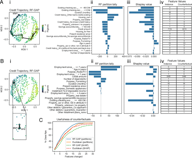
Abstract:Despite their enormous predictive power, machine learning models are often unsuitable for applications in regulated industries such as finance, due to their limited capacity to provide explanations. While model-agnostic frameworks such as Shapley values have proved to be convenient and popular, they rarely align with the kinds of causal explanations that are typically sought after. Counterfactual case-based explanations, where an individual is informed of which circumstances would need to be different to cause a change in outcome, may be more intuitive and actionable. However, finding appropriate counterfactual cases is an open challenge, as is interpreting which features are most critical for the change in outcome. Here, we pose the question of counterfactual search and interpretation in terms of similarity learning, exploiting the representation learned by the random forest predictive model itself. Once a counterfactual is found, the feature importance of the explanation is computed as a function of which random forest partitions are crossed in order to reach it from the original instance. We demonstrate this method on both the MNIST hand-drawn digit dataset and the German credit dataset, finding that it generates explanations that are sparser and more useful than Shapley values.
Abstract:In many real-world classification or recognition tasks, it is often difficult to collect training examples that exhaust all possible classes due to, for example, incomplete knowledge during training or ever changing regimes. Therefore, samples from unknown/novel classes may be encountered in testing/deployment. In such scenarios, the classifiers should be able to i) perform classification on known classes, and at the same time, ii) identify samples from unknown classes. This is known as open-set recognition. Although random forest has been an extremely successful framework as a general-purpose classification (and regression) method, in practice, it usually operates under the closed-set assumption and is not able to identify samples from new classes when run out of the box. In this work, we propose a novel approach to enabling open-set recognition capability for random forest classifiers by incorporating distance metric learning and distance-based open-set recognition. The proposed method is validated on both synthetic and real-world datasets. The experimental results indicate that the proposed approach outperforms state-of-the-art distance-based open-set recognition methods.
Abstract:The field of explainable artificial intelligence (XAI) attempts to develop methods that provide insight into how complicated machine learning methods make predictions. Many methods of explanation have focused on the concept of feature attribution, a decomposition of the model's prediction into individual contributions corresponding to each input feature. In this work, we explore the problem of feature attribution in the context of Gaussian process regression (GPR). We take a principled approach to defining attributions under model uncertainty, extending the existing literature. We show that although GPR is a highly flexible and non-parametric approach, we can derive interpretable, closed-form expressions for the feature attributions. When using integrated gradients as an attribution method, we show that the attributions of a GPR model also follow a Gaussian process distribution, which quantifies the uncertainty in attribution arising from uncertainty in the model. We demonstrate, both through theory and experimentation, the versatility and robustness of this approach. We also show that, when applicable, the exact expressions for GPR attributions are both more accurate and less computationally expensive than the approximations currently used in practice. The source code for this project is freely available under MIT license at https://github.com/KurtButler/2024_attributions_paper.