



Abstract:Detecting concept drift is a well known problem that affects production systems. However, two important issues that are frequently not addressed in the literature are 1) the detection of drift when the labels are not immediately available; and 2) the automatic generation of explanations to identify possible causes for the drift. For example, a fraud detection model in online payments could show a drift due to a hot sale item (with an increase in false positives) or due to a true fraud attack (with an increase in false negatives) before labels are available. In this paper we propose SAMM, an automatic model monitoring system for data streams. SAMM detects concept drift using a time and space efficient unsupervised streaming algorithm and it generates alarm reports with a summary of the events and features that are important to explain it. SAMM was evaluated in five real world fraud detection datasets, each spanning periods up to eight months and totaling more than 22 million online transactions. We evaluated SAMM using human feedback from domain experts, by sending them 100 reports generated by the system. Our results show that SAMM is able to detect anomalous events in a model life cycle that are considered useful by the domain experts. Given these results, SAMM will be rolled out in a next version of Feedzai's Fraud Detection solution.



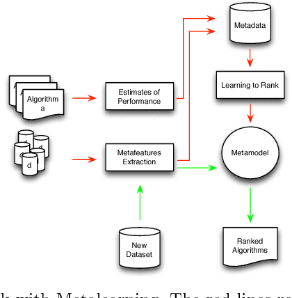
Abstract:Machine Learning (ML) has been successfully applied to a wide range of domains and applications. One of the techniques behind most of these successful applications is Ensemble Learning (EL), the field of ML that gave birth to methods such as Random Forests or Boosting. The complexity of applying these techniques together with the market scarcity on ML experts, has created the need for systems that enable a fast and easy drop-in replacement for ML libraries. Automated machine learning (autoML) is the field of ML that attempts to answers these needs. Typically, these systems rely on optimization techniques such as bayesian optimization to lead the search for the best model. Our approach differs from these systems by making use of the most recent advances on metalearning and a learning to rank approach to learn from metadata. We propose autoBagging, an autoML system that automatically ranks 63 bagging workflows by exploiting past performance and dataset characterization. Results on 140 classification datasets from the OpenML platform show that autoBagging can yield better performance than the Average Rank method and achieve results that are not statistically different from an ideal model that systematically selects the best workflow for each dataset. For the purpose of reproducibility and generalizability, autoBagging is publicly available as an R package on CRAN.