



Abstract:The size of a website's active user base directly affects its value. Thus, it is important to monitor and influence a user's likelihood to return to a site. Essential to this is predicting when a user will return. Current state of the art approaches to solve this problem come in two flavors: (1) Recurrent Neural Network (RNN) based solutions and (2) survival analysis methods. We observe that both techniques are severely limited when applied to this problem. Survival models can only incorporate aggregate representations of users instead of automatically learning a representation directly from a raw time series of user actions. RNNs can automatically learn features, but can not be directly trained with examples of non-returning users who have no target value for their return time. We develop a novel RNN survival model that removes the limitations of the state of the art methods. We demonstrate that this model can successfully be applied to return time prediction on a large e-commerce dataset with a superior ability to discriminate between returning and non-returning users than either method applied in isolation.




Abstract:Random forests are among the most popular classification and regression methods used in industrial applications. To be effective, the parameters of random forests must be carefully tuned. This is usually done by choosing values that minimize the prediction error on a held out dataset. We argue that error reduction is only one of several metrics that must be considered when optimizing random forest parameters for commercial applications. We propose a novel metric that captures the stability of random forests predictions, which we argue is key for scenarios that require successive predictions. We motivate the need for multi-criteria optimization by showing that in practical applications, simply choosing the parameters that lead to the lowest error can introduce unnecessary costs and produce predictions that are not stable across independent runs. To optimize this multi-criteria trade-off, we present a new framework that efficiently finds a principled balance between these three considerations using Bayesian optimisation. The pitfalls of optimising forest parameters purely for error reduction are demonstrated using two publicly available real world datasets. We show that our framework leads to parameter settings that are markedly different from the values discovered by error reduction metrics.




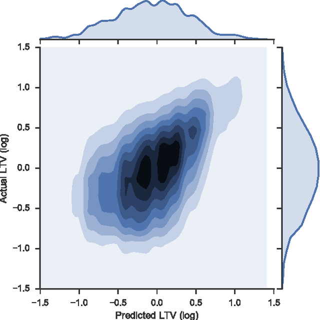
Abstract:We describe the Customer LifeTime Value (CLTV) prediction system deployed at ASOS.com, a global online fashion retailer. CLTV prediction is an important problem in e-commerce where an accurate estimate of future value allows retailers to effectively allocate marketing spend, identify and nurture high value customers and mitigate exposure to losses. The system at ASOS provides daily estimates of the future value of every customer and is one of the cornerstones of the personalised shopping experience. The state of the art in this domain uses large numbers of handcrafted features and ensemble regressors to forecast value, predict churn and evaluate customer loyalty. Recently, domains including language, vision and speech have shown dramatic advances by replacing handcrafted features with features that are learned automatically from data. We detail the system deployed at ASOS and show that learning feature representations is a promising extension to the state of the art in CLTV modelling. We propose a novel way to generate embeddings of customers, which addresses the issue of the ever changing product catalogue and obtain a significant improvement over an exhaustive set of handcrafted features.