



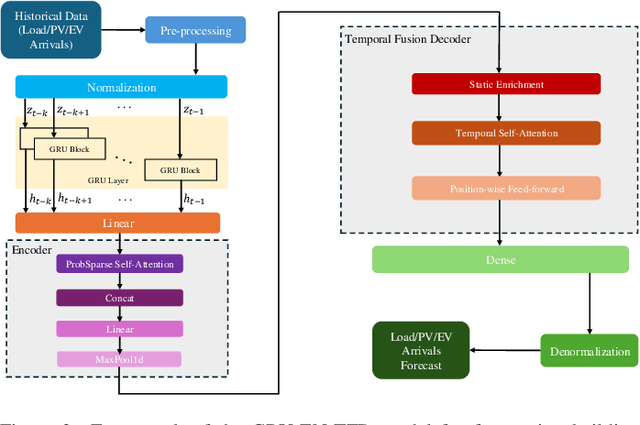
Abstract:Electric vehicle (EV) coordination can provide significant benefits through vehicle-to-everything (V2X) by interacting with the grid, buildings, and other EVs. This work aims to develop a V2X value-stacking framework, including vehicle-to-building (V2B), vehicle-to-grid (V2G), and energy trading, to maximize economic benefits for residential communities while maintaining distribution voltage. This work also seeks to quantify the impact of prediction errors related to building load, renewable energy, and EV arrivals. A dynamic rolling-horizon optimization (RHO) method is employed to leverage multiple revenue streams and maximize the potential of EV coordination. To address energy uncertainties, including hourly local building load, local photovoltaic (PV) generation, and EV arrivals, this work develops a Transformer-based forecasting model named Gated Recurrent Units-Encoder-Temporal Fusion Decoder (GRU-EN-TFD). The simulation results, using real data from Australia's National Electricity Market, and the Independent System Operators in New England and New York in the US, reveal that V2X value stacking can significantly reduce energy costs. The proposed GRU-EN-TFD model outperforms the benchmark forecast model. Uncertainties in EV arrivals have a more substantial impact on value-stacking performance, highlighting the significance of its accurate forecast. This work provides new insights into the dynamic interactions among residential communities, unlocking the full potential of EV batteries.
Abstract:The increasing integration of electric vehicles (EVs) into the grid can pose a significant risk to the distribution system operation in the absence of coordination. In response to the need for effective coordination of EVs within the distribution network, this paper presents a safety-aware reinforcement learning (RL) algorithm designed to manage EV charging stations while ensuring the satisfaction of system constraints. Unlike existing methods, our proposed algorithm does not rely on explicit penalties for constraint violations, eliminating the need for penalty coefficient tuning. Furthermore, managing EV charging stations is further complicated by multiple uncertainties, notably the variability in solar energy generation and energy prices. To address this challenge, we develop an off-policy RL algorithm to efficiently utilize data to learn patterns in such uncertain environments. Our algorithm also incorporates a maximum entropy framework to enhance the RL algorithm's exploratory process, preventing convergence to local optimal solutions. Simulation results demonstrate that our algorithm outperforms traditional RL algorithms in managing EV charging in the distribution network.
Abstract:Effective energy management of electric vehicle (EV) charging stations is critical to supporting the transport sector's sustainable energy transition. This paper addresses the EV charging coordination by considering vehicle-to-vehicle (V2V) energy exchange as the flexibility to harness in EV charging stations. Moreover, this paper takes into account EV user experiences, such as charging satisfaction and fairness. We propose a Multi-Agent Reinforcement Learning (MARL) approach to coordinate EV charging with V2V energy exchange while considering uncertainties in the EV arrival time, energy price, and solar energy generation. The exploration capability of MARL is enhanced by introducing parameter noise into MARL's neural network models. Experimental results demonstrate the superior performance and scalability of our proposed method compared to traditional optimization baselines. The decentralized execution of the algorithm enables it to effectively deal with partial system faults in the charging station.




Abstract:To support N-1 pre-fault transient stability assessment, this paper introduces a new data collection method in a data-driven algorithm incorporating the knowledge of power system dynamics. The domain knowledge on how the disturbance effect will propagate from the fault location to the rest of the network is leveraged to recognise the dominant conditions that determine the stability of a system. Accordingly, we introduce a new concept called Fault-Affected Area, which provides crucial information regarding the unstable region of operation. This information is embedded in an augmented dataset to train an ensemble model using an instance transfer learning framework. The test results on the IEEE 39-bus system verify that this model can accurately predict the stability of previously unseen operational scenarios while reducing the risk of false prediction of unstable instances compared to standard approaches.