



Abstract:Large Language Models are fundamental actors in the modern IT landscape dominated by AI solutions. However, security threats associated with them might prevent their reliable adoption in critical application scenarios such as government organizations and medical institutions. For this reason, commercial LLMs typically undergo a sophisticated censoring mechanism to eliminate any harmful output they could possibly produce. In response to this, LLM Jailbreaking is a significant threat to such protections, and many previous approaches have already demonstrated its effectiveness across diverse domains. Existing jailbreak proposals mostly adopt a generate-and-test strategy to craft malicious input. To improve the comprehension of censoring mechanisms and design a targeted jailbreak attack, we propose an Explainable-AI solution that comparatively analyzes the behavior of censored and uncensored models to derive unique exploitable alignment patterns. Then, we propose XBreaking, a novel jailbreak attack that exploits these unique patterns to break the security constraints of LLMs by targeted noise injection. Our thorough experimental campaign returns important insights about the censoring mechanisms and demonstrates the effectiveness and performance of our attack.




Abstract:Federated Averaging remains the most widely used aggregation strategy in federated learning due to its simplicity and scalability. However, its performance degrades significantly in non-IID data settings, where client distributions are highly imbalanced or skewed. Additionally, it relies on clients transmitting metadata, specifically the number of training samples, which introduces privacy risks and may conflict with regulatory frameworks like the European GDPR. In this paper, we propose a novel aggregation strategy that addresses these challenges by introducing class-aware gradient masking. Unlike traditional approaches, our method relies solely on gradient updates, eliminating the need for any additional client metadata, thereby enhancing privacy protection. Furthermore, our approach validates and dynamically weights client contributions based on class-specific importance, ensuring robustness against non-IID distributions, convergence prevention, and backdoor attacks. Extensive experiments on benchmark datasets demonstrate that our method not only outperforms FedAvg and other widely accepted aggregation strategies in non-IID settings but also preserves model integrity in adversarial scenarios. Our results establish the effectiveness of gradient masking as a practical and secure solution for federated learning.




Abstract:Dataset Distillation (DD) is a powerful technique for reducing large datasets into compact, representative synthetic datasets, accelerating Machine Learning training. However, traditional DD methods operate in a centralized manner, which poses significant privacy threats and reduces its applicability. To mitigate these risks, we propose a Secure Federated Data Distillation framework (SFDD) to decentralize the distillation process while preserving privacy.Unlike existing Federated Distillation techniques that focus on training global models with distilled knowledge, our approach aims to produce a distilled dataset without exposing local contributions. We leverage the gradient-matching-based distillation method, adapting it for a distributed setting where clients contribute to the distillation process without sharing raw data. The central aggregator iteratively refines a synthetic dataset by integrating client-side updates while ensuring data confidentiality. To make our approach resilient to inference attacks perpetrated by the server that could exploit gradient updates to reconstruct private data, we create an optimized Local Differential Privacy approach, called LDPO-RLD (Label Differential Privacy Obfuscation via Randomized Linear Dispersion). Furthermore, we assess the framework's resilience against malicious clients executing backdoor attacks and demonstrate robustness under the assumption of a sufficient number of participating clients. Our experimental results demonstrate the effectiveness of SFDD and that the proposed defense concretely mitigates the identified vulnerabilities, with minimal impact on the performance of the distilled dataset. By addressing the interplay between privacy and federation in dataset distillation, this work advances the field of privacy-preserving Machine Learning making our SFDD framework a viable solution for sensitive data-sharing applications.




Abstract:Adopting Knowledge Graphs (KGs) as a structured, semantic-oriented, data representation model has significantly improved data integration, reasoning, and querying capabilities across different domains. This is especially true in modern scenarios such as Industry 5.0, in which the integration of data produced by humans, smart devices, and production processes plays a crucial role. However, the management, retrieval, and visualization of data from a KG using formal query languages can be difficult for non-expert users due to their technical complexity, thus limiting their usage inside industrial environments. For this reason, we introduce SparqLLM, a framework that utilizes a Retrieval-Augmented Generation (RAG) solution, to enhance the querying of Knowledge Graphs (KGs). SparqLLM executes the Extract, Transform, and Load (ETL) pipeline to construct KGs from raw data. It also features a natural language interface powered by Large Language Models (LLMs) to enable automatic SPARQL query generation. By integrating template-based methods as retrieved-context for the LLM, SparqLLM enhances query reliability and reduces semantic errors, ensuring more accurate and efficient KG interactions. Moreover, to improve usability, the system incorporates a dynamic visualization dashboard that adapts to the structure of the retrieved data, presenting the query results in an intuitive format. Rigorous experimental evaluations demonstrate that SparqLLM achieves high query accuracy, improved robustness, and user-friendly interaction with KGs, establishing it as a scalable solution to access semantic data.




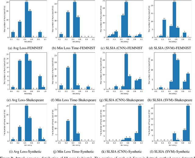
Abstract:Source Inference Attack (SIA) in Federated Learning (FL) aims to identify which client used a target data point for local model training. It allows the central server to audit clients' data usage. In cross-silo FL, a client (silo) collects data from multiple subjects (e.g., individuals, writers, or devices), posing a risk of subject information leakage. Subject Membership Inference Attack (SMIA) targets this scenario and attempts to infer whether any client utilizes data points from a target subject in cross-silo FL. However, existing results on SMIA are limited and based on strong assumptions on the attack scenario. Therefore, we propose a Subject-Level Source Inference Attack (SLSIA) by removing critical constraints that only one client can use a target data point in SIA and imprecise detection of clients utilizing target subject data in SMIA. The attacker, positioned on the server side, controls a target data source and aims to detect all clients using data points from the target subject. Our strategy leverages a binary attack classifier to predict whether the embeddings returned by a local model on test data from the target subject include unique patterns that indicate a client trains the model with data from that subject. To achieve this, the attacker locally pre-trains models using data derived from the target subject and then leverages them to build a training set for the binary attack classifier. Our SLSIA significantly outperforms previous methods on three datasets. Specifically, SLSIA achieves a maximum average accuracy of 0.88 over 50 target subjects. Analyzing embedding distribution and input feature distance shows that datasets with sparse subjects are more susceptible to our attack. Finally, we propose to defend our SLSIA using item-level and subject-level differential privacy mechanisms.




Abstract:Federated Transfer Learning (FTL) is the most general variation of Federated Learning. According to this distributed paradigm, a feature learning pre-step is commonly carried out by only one party, typically the server, on publicly shared data. After that, the Federated Learning phase takes place to train a classifier collaboratively using the learned feature extractor. Each involved client contributes by locally training only the classification layers on a private training set. The peculiarity of an FTL scenario makes it hard to understand whether poisoning attacks can be developed to craft an effective backdoor. State-of-the-art attack strategies assume the possibility of shifting the model attention toward relevant features introduced by a forged trigger injected in the input data by some untrusted clients. Of course, this is not feasible in FTL, as the learned features are fixed once the server performs the pre-training step. Consequently, in this paper, we investigate this intriguing Federated Learning scenario to identify and exploit a vulnerability obtained by combining eXplainable AI (XAI) and dataset distillation. In particular, the proposed attack can be carried out by one of the clients during the Federated Learning phase of FTL by identifying the optimal local for the trigger through XAI and encapsulating compressed information of the backdoor class. Due to its behavior, we refer to our approach as a focused backdoor approach (FB-FTL for short) and test its performance by explicitly referencing an image classification scenario. With an average 80% attack success rate, obtained results show the effectiveness of our attack also against existing defenses for Federated Learning.




Abstract:Vertical Federated Learning (VFL) is a category of Federated Learning in which models are trained collaboratively among parties with vertically partitioned data. Typically, in a VFL scenario, the labels of the samples are kept private from all the parties except for the aggregating server, that is the label owner. Nevertheless, recent works discovered that by exploiting gradient information returned by the server to bottom models, with the knowledge of only a small set of auxiliary labels on a very limited subset of training data points, an adversary can infer the private labels. These attacks are known as label inference attacks in VFL. In our work, we propose a novel framework called KDk, that combines Knowledge Distillation and k-anonymity to provide a defense mechanism against potential label inference attacks in a VFL scenario. Through an exhaustive experimental campaign we demonstrate that by applying our approach, the performance of the analyzed label inference attacks decreases consistently, even by more than 60%, maintaining the accuracy of the whole VFL almost unaltered.
Abstract:The novel Internet of Things (IoT) paradigm is composed of a growing number of heterogeneous smart objects and services that are transforming architectures and applications, increasing systems' complexity, and the need for reliability and autonomy. In this context, both smart objects and services are often provided by third parties which do not give full transparency regarding the security and privacy of the features offered. Although machine-based Service Level Agreements (SLA) have been recently leveraged to establish and share policies in Cloud-based scenarios, and also in the IoT context, the issue of making end users aware of the overall system security levels and the fulfillment of their privacy requirements through the provision of the requested service remains a challenging task. To tackle this problem, we propose a complete framework that defines suitable levels of privacy and security requirements in the acquisition of services in IoT, according to the user needs. Through the use of a Reinforcement Learning based solution, a user agent, inside the environment, is trained to choose the best smart objects granting access to the target services. Moreover, the solution is designed to guarantee deadline requirements and user security and privacy needs. Finally, to evaluate the correctness and the performance of the proposed approach we illustrate an extensive experimental analysis.




Abstract:Recently, the Industry 5.0 is gaining attention as a novel paradigm, defining the next concrete steps toward more and more intelligent, green-aware and user-centric digital systems. In an era in which smart devices typically adopted in the industry domain are more and more sophisticated and autonomous, the Internet of Things and its evolution, known as the Internet of Everything (IoE, for short), involving also people, robots, processes and data in the network, represent the main driver to allow industries to put the experiences and needs of human beings at the center of their ecosystems. However, due to the extreme heterogeneity of the involved entities, their intrinsic need and capability to cooperate, and the aim to adapt to a dynamic user-centric context, special attention is required for the integration and processing of the data produced by such an IoE. This is the objective of the present paper, in which we propose a novel semantic model that formalizes the fundamental actors, elements and information of an IoE, along with their relationships. In our design, we focus on state-of-the-art design principles, in particular reuse, and abstraction, to build ``SemIoE'', a lightweight ontology inheriting and extending concepts from well-known and consolidated reference ontologies. The defined semantic layer represents a core data model that can be extended to embrace any modern industrial scenario. It represents the base of an IoE Knowledge Graph, on top of which, as an additional contribution, we analyze and define some essential services for an IoE-based industry.




Abstract:Federated Learning (FL) has recently arisen as a revolutionary approach to collaborative training Machine Learning models. According to this novel framework, multiple participants train a global model collaboratively, coordinating with a central aggregator without sharing their local data. As FL gains popularity in diverse domains, security, and privacy concerns arise due to the distributed nature of this solution. Therefore, integrating this strategy with Blockchain technology has been consolidated as a preferred choice to ensure the privacy and security of participants. This paper explores the research efforts carried out by the scientific community to define privacy solutions in scenarios adopting Blockchain-Enabled FL. It comprehensively summarizes the background related to FL and Blockchain, evaluates existing architectures for their integration, and the primary attacks and possible countermeasures to guarantee privacy in this setting. Finally, it reviews the main application scenarios where Blockchain-Enabled FL approaches have been proficiently applied. This survey can help academia and industry practitioners understand which theories and techniques exist to improve the performance of FL through Blockchain to preserve privacy and which are the main challenges and future directions in this novel and still under-explored context. We believe this work provides a novel contribution respect to the previous surveys and is a valuable tool to explore the current landscape, understand perspectives, and pave the way for advancements or improvements in this amalgamation of Blockchain and Federated Learning.