



Abstract:The importance of building neural networks that can learn to reason has been well recognized in the neuro-symbolic community. In this paper, we apply neural pointer networks for conducting reasoning over symbolic knowledge bases. In doing so, we explore the benefits and limitations of encoder-decoder architectures in general and pointer networks in particular for developing accurate, generalizable and robust neuro-symbolic reasoners. Based on our experimental results, pointer networks performs remarkably well across multiple reasoning tasks while outperforming the previously reported state of the art by a significant margin. We observe that the Pointer Networks preserve their performance even when challenged with knowledge graphs of the domain/vocabulary it has never encountered before. To the best of our knowledge, this is the first study on neuro-symbolic reasoning using Pointer Networks. We hope our impressive results on these reasoning problems will encourage broader exploration of pointer networks' capabilities for reasoning over more complex logics and for other neuro-symbolic problems.




Abstract:Neuro-Symbolic Artificial Intelligence -- the combination of symbolic methods with methods that are based on artificial neural networks -- has a long-standing history. In this article, we provide a structured overview of current trends, by means of categorizing recent publications from key conferences. The article is meant to serve as a convenient starting point for research on the general topic.



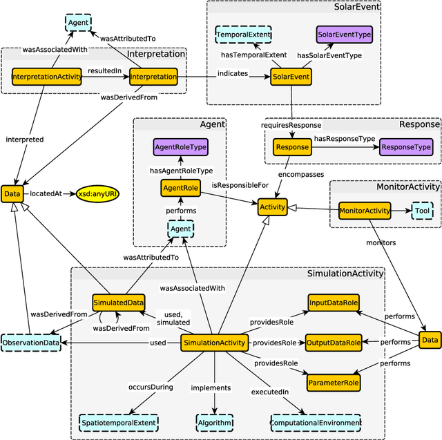
Abstract:The interactions between the Sun, interplanetary space, near Earth space environment, the Earth's surface, and the power grid are, perhaps unsurprisingly, very complicated. The study of such requires the collaboration between many different organizations spanning the public and private sectors. Thus, an important component of studying space weather is the integration and analysis of heterogeneous information. As such, we have developed a modular ontology to drive the core of the data integration and serve the needs of a highly interdisciplinary community. This paper presents our preliminary modular ontology, for space weather research, as well as demonstrate a method for adaptation to a particular use-case, through the use of existential rules and explicit typing.




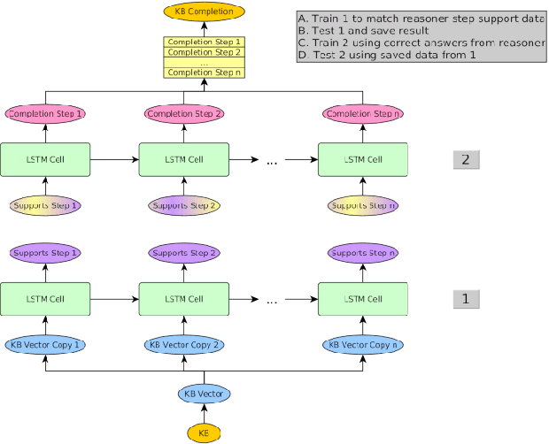
Abstract:We present a new approach to integrating deep learning with knowledge-based systems that we believe shows promise. Our approach seeks to emulate reasoning structure, which can be inspected part-way through, rather than simply learning reasoner answers, which is typical in many of the black-box systems currently in use. We demonstrate that this idea is feasible by training a long short-term memory (LSTM) artificial neural network to learn EL+ reasoning patterns with two different data sets. We also show that this trained system is resistant to noise by corrupting a percentage of the test data and comparing the reasoner's and LSTM's predictions on corrupt data with correct answers.