



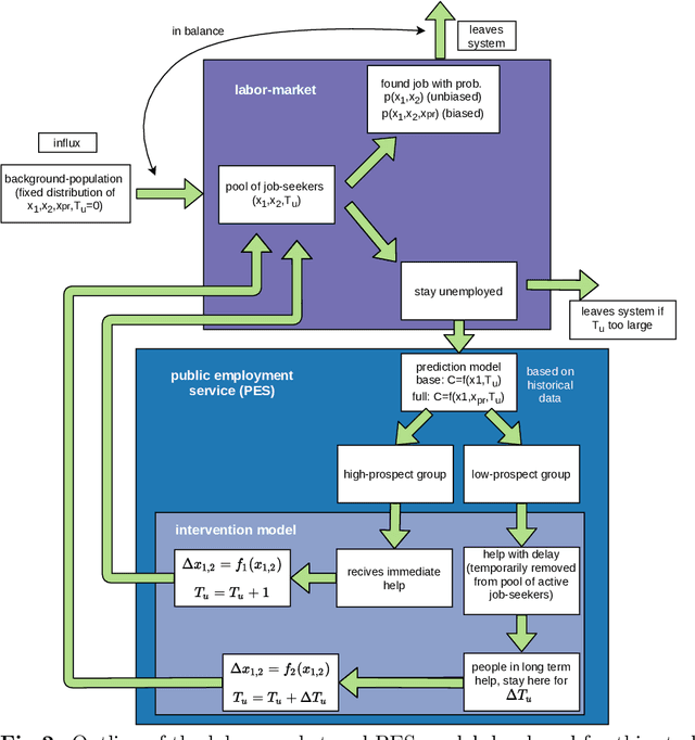
The use of data-driven decision support by public agencies is becoming more widespread and already influences the allocation of public resources. This raises ethical concerns, as it has adversely affected minorities and historically discriminated groups. In this paper, we use an approach that combines statistics and machine learning with dynamical modeling to assess long-term fairness effects of labor market interventions. Specifically, we develop and use a model to investigate the impact of decisions caused by a public employment authority that selectively supports job-seekers through targeted help. The selection of who receives what help is based on a data-driven intervention model that estimates an individual's chances of finding a job in a timely manner and is based on data that describes a population in which skills relevant to the labor market are unevenly distributed between two groups (e.g., males and females). The intervention model has incomplete access to the individual's actual skills and can augment this with knowledge of the individual's group affiliation, thus using a protected attribute to increase predictive accuracy. We assess this intervention model's dynamics -- especially fairness-related issues and trade-offs between different fairness goals -- over time and compare it to an intervention model that does not use group affiliation as a predictive feature. We conclude that in order to quantify the trade-off correctly and to assess the long-term fairness effects of such a system in the real-world, careful modeling of the surrounding labor market is indispensable.