



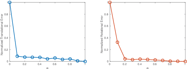
Inspired by the cognitive process of humans and animals, Curriculum Learning (CL) trains a model by gradually increasing the difficulty of the training data. In this paper, we study whether CL can be applied to complex geometry problems like estimating monocular Visual Odometry (VO). Unlike existing CL approaches, we present a novel CL strategy for learning the geometry of monocular VO by gradually making the learning objective more difficult during training. To this end, we propose a novel geometry-aware objective function by jointly optimizing relative and composite transformations over small windows via bounded pose regression loss. A cascade optical flow network followed by recurrent network with a differentiable windowed composition layer, termed CL-VO, is devised to learn the proposed objective. Evaluation on three real-world datasets shows superior performance of CL-VO over state-of-the-art feature-based and learning-based VO.