



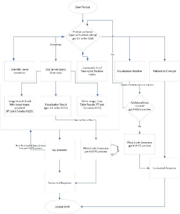
We introduce FathomGPT, an open source system for the interactive investigation of ocean science data via a natural language interface. FathomGPT was developed in close collaboration with marine scientists to enable researchers to explore and analyze the FathomNet image database. FathomGPT provides a custom information retrieval pipeline that leverages OpenAI's large language models to enable: the creation of complex queries to retrieve images, taxonomic information, and scientific measurements; mapping common names and morphological features to scientific names; generating interactive charts on demand; and searching by image or specified patterns within an image. In designing FathomGPT, particular emphasis was placed on enhancing the user's experience by facilitating free-form exploration and optimizing response times. We present an architectural overview and implementation details of FathomGPT, along with a series of ablation studies that demonstrate the effectiveness of our approach to name resolution, fine tuning, and prompt modification. We also present usage scenarios of interactive data exploration sessions and document feedback from ocean scientists and machine learning experts.