



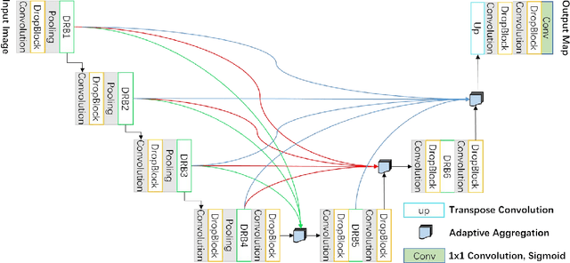
Retinal vessel segmentation plays an imaportant role in the field of retinal image analysis because changes in retinal vascular structure can aid in the diagnosis of diseases such as hypertension and diabetes. In recent research, numerous successful segmentation methods for fundus images have been proposed. But for other retinal imaging modalities, more research is needed to explore vascular extraction. In this work, we propose an efficient method to segment blood vessels in Scanning Laser Ophthalmoscopy (SLO) retinal images. Inspired by U-Net, "feature map reuse" and residual learning, we propose a deep dense residual network structure called DRNet. In DRNet, feature maps of previous blocks are adaptively aggregated into subsequent layers as input, which not only facilitates spatial reconstruction, but also learns more efficiently due to more stable gradients. Furthermore, we introduce DropBlock to alleviate the overfitting problem of the network. We train and test this model on the recent SLO public dataset. The results show that our method achieves the state-of-the-art performance even without data augmentation.