



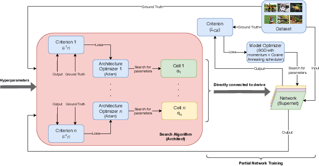
Differentiable ARchiTecture Search (DARTS) is one of the most trending Neural Architecture Search (NAS) methods, drastically reducing search cost by resorting to Stochastic Gradient Descent (SGD) and weight-sharing. However, it also greatly reduces the search space, thus excluding potential promising architectures from being discovered. In this paper, we propose D-DARTS, a novel solution that addresses this problem by nesting several neural networks at cell-level instead of using weight-sharing to produce more diversified and specialized architectures. Moreover, we introduce a novel algorithm which can derive deeper architectures from a few trained cells, increasing performance and saving computation time. Our solution is able to provide state-of-the-art results on CIFAR-10, CIFAR-100 and ImageNet while using significantly less parameters than previous baselines, resulting in more hardware-efficient neural networks.