



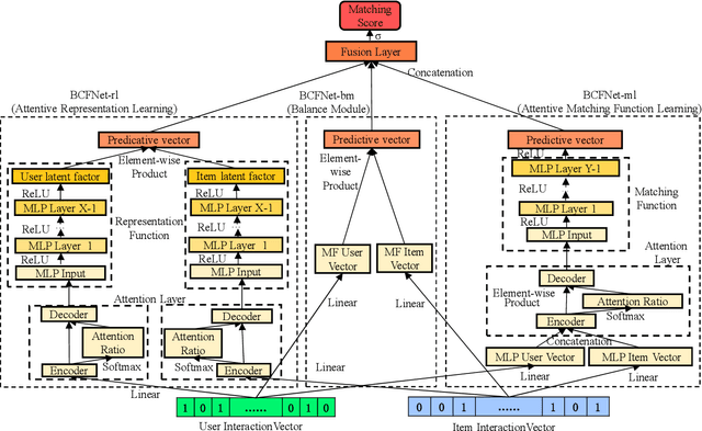
Collaborative Filtering (CF) based recommendation methods have been widely studied, which can be generally categorized into two types, i.e., representation learning-based CF methods and matching function learning-based CF methods. Representation learning tries to learn a common low dimensional space for the representations of users and items. In this case, a user and item match better if they have higher similarity in that common space. Matching function learning tries to directly learn the complex matching function that maps user-item pairs to matching scores. Although both methods are well developed, they suffer from two fundamental flaws, i.e., the representation learning resorts to applying a dot product which has limited expressiveness on the latent features of users and items, while the matching function learning has weakness in capturing low-rank relations. To overcome such flaws, we propose a novel recommendation model named Balanced Collaborative Filtering Network (BCFNet), which has the strengths of the two types of methods. In addition, an attention mechanism is designed to better capture the hidden information within implicit feedback and strengthen the learning ability of the neural network. Furthermore, a balance module is designed to alleviate the over-fitting issue in DNNs. Extensive experiments on eight real-world datasets demonstrate the effectiveness of the proposed model.