



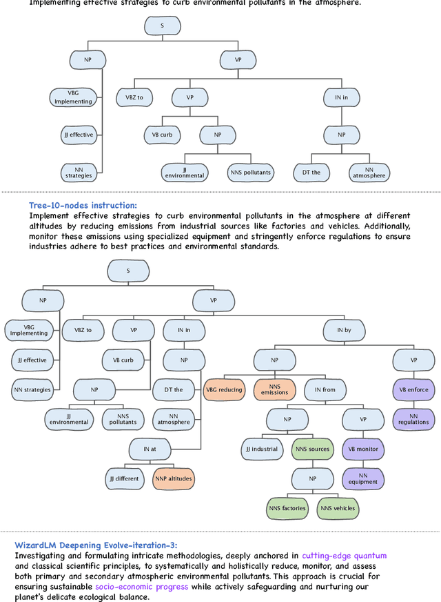
Training large language models (LLMs) with open-domain instruction data has yielded remarkable success in aligning to end tasks and user preferences. Extensive research has highlighted that enhancing the quality and diversity of instruction data consistently improves performance. However, the impact of data complexity, as a crucial metric, remains relatively unexplored in three aspects: (1) scaling law, where the sustainability of performance improvements with increasing complexity is uncertain, (2) additional tokens, whether the improvement brought by complexity comes from introducing more training tokens, and (3) curriculum tuning, where the potential advantages of incorporating instructions ranging from easy to difficult are not yet fully understood. In this paper, we propose \textit{tree-instruct} to systematically enhance the complexity of instruction data in a controllable manner. This approach adds a specified number of nodes into the instruction semantic tree, yielding new instruction data based on the modified tree. By adjusting the number of added nodes, we can control the difficulty level in the modified instruction data. Our preliminary experiments reveal the following insights: (1) Increasing complexity consistently leads to sustained performance improvements. For instance, using 1,000 instruction data and 10 nodes resulted in a substantial 24\% increase in win rate. (2) Under the same token budget, a few complex instructions outperform diverse yet simple instructions. (3) Curriculum instruction tuning might not yield the anticipated results; focusing on increasing complexity appears to be the key.