



Abstract:Time series anomaly detection is crucial for industrial monitoring services that handle a large volume of data, aiming to ensure reliability and optimize system performance. Existing methods often require extensive labeled resources and manual parameter selection, highlighting the need for automation. This paper proposes a comprehensive framework for automatic parameter optimization in time series anomaly detection models. The framework introduces three optimization targets: prediction score, shape score, and sensitivity score, which can be easily adapted to different model backbones without prior knowledge or manual labeling efforts. The proposed framework has been successfully applied online for over six months, serving more than 50,000 time series every minute. It simplifies the user's experience by requiring only an expected sensitive value, offering a user-friendly interface, and achieving desired detection results. Extensive evaluations conducted on public datasets and comparison with other methods further confirm the effectiveness of the proposed framework.



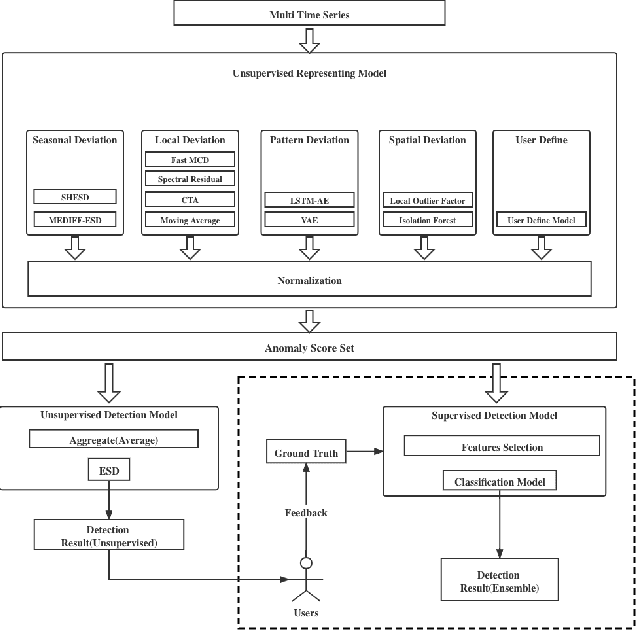
Abstract:We proposed a multivariate time series anomaly detection frame-work Ymir, which leverages ensemble learning and supervisedlearning technology to efficiently learn and adapt to anomaliesin real-world system applications. Ymir integrates several currentlywidely used unsupervised anomaly detection models through anensemble learning method, and thus can provide robust frontalanomaly detection results in unsupervised scenarios. In a super-vised setting, domain experts and system users discuss and providelabels (anomalous or not) for the training data, which reflects theiranomaly detection criteria for the specific system. Ymir leveragesthe aforementioned unsupervised methods to extract rich and usefulfeature representations from the raw multivariate time series data,then combines the features and labels with a supervised classifier todo anomaly detection. We evaluated Ymir on internal multivariatetime series datasets from large monitoring systems and achievedgood anomaly detection performance.