



Abstract:Automated sorting is crucial for improving the efficiency and scalability of textile recycling, but accurately identifying material composition and detecting contaminants from sensor data remains challenging. This paper investigates the use of standard RGB imagery, a cost-effective sensing modality, for key pre-processing tasks in an automated system. We present computer vision components designed for a conveyor belt setup to perform (a) classification of four common textile types and (b) segmentation of non-textile features such as buttons and zippers. For classification, several pre-trained architectures were evaluated using transfer learning and cross-validation, with EfficientNetB0 achieving the best performance on a held-out test set with 81.25\% accuracy. For feature segmentation, a zero-shot approach combining the Grounding DINO open-vocabulary detector with the Segment Anything Model (SAM) was employed, demonstrating excellent performance with a mIoU of 0.90 for the generated masks against ground truth. This study demonstrates the feasibility of using RGB images coupled with modern deep learning techniques, including transfer learning for classification and foundation models for zero-shot segmentation, to enable essential analysis steps for automated textile recycling pipelines.
Abstract:This paper presents a detailed evaluation of a Retrieval-Augmented Generation (RAG) system that integrates large language models (LLMs) to enhance information retrieval and instruction generation for maintenance personnel across diverse data formats. We assessed the performance of eight LLMs, emphasizing key metrics such as response speed and accuracy, which were quantified using BLEU and METEOR scores. Our findings reveal that advanced models like GPT-4 and GPT-4o-mini significantly outperform their counterparts, particularly when addressing complex queries requiring multi-format data integration. The results validate the system's ability to deliver timely and accurate responses, highlighting the potential of RAG frameworks to optimize maintenance operations. Future research will focus on refining retrieval techniques for these models and enhancing response generation, particularly for intricate scenarios, ultimately improving the system's practical applicability in dynamic real-world environments.




Abstract:Aerodynamic design optimisation plays a crucial role in improving the performance and efficiency of automotive vehicles. This paper presents a novel approach for aerodynamic optimisation in car design using deep reinforcement learning (DRL). Traditional optimisation methods often face challenges in handling the complexity of the design space and capturing non-linear relationships between design parameters and aerodynamic performance metrics. This study addresses these challenges by employing DRL to learn optimal aerodynamic design strategies in a voxelised model representation. The proposed approach utilises voxelised models to discretise the vehicle geometry into a grid of voxels, allowing for a detailed representation of the aerodynamic flow field. The Proximal Policy Optimisation (PPO) algorithm is then employed to train a DRL agent to optimise the design parameters of the vehicle with respect to drag force, kinetic energy, and voxel collision count. Experimental results demonstrate the effectiveness and efficiency of the proposed approach in achieving significant results in aerodynamic performance. The findings highlight the potential of DRL techniques for addressing complex aerodynamic design optimisation problems in automotive engineering, with implications for improving vehicle performance, fuel efficiency, and environmental sustainability.
Abstract:The escalating volumes of textile waste globally necessitate innovative waste management solutions to mitigate the environmental impact and promote sustainability in the fashion industry. This paper addresses the inefficiencies of traditional textile sorting methods by introducing an autonomous textile analysis pipeline. Utilising robotics, spectral imaging, and AI-driven classification, our system enhances the accuracy, efficiency, and scalability of textile sorting processes, contributing to a more sustainable and circular approach to waste management. The integration of a Digital Twin system further allows critical evaluation of technical and economic feasibility, providing valuable insights into the sorting system's accuracy and reliability. The proposed framework, inspired by Industry 4.0 principles, comprises five interconnected layers facilitating seamless data exchange and coordination within the system. Preliminary results highlight the potential of our holistic approach to mitigate environmental impact and foster a positive shift towards recycling in the textile industry.




Abstract:The classification of statements provided by individuals during police interviews is a complex and significant task within the domain of natural language processing (NLP) and legal informatics. The lack of extensive domain-specific datasets raises challenges to the advancement of NLP methods in the field. This paper aims to address some of the present challenges by introducing a novel dataset tailored for classification of statements made during police interviews, prior to court proceedings. Utilising the curated dataset for training and evaluation, we introduce a fine-tuned DistilBERT model that achieves state-of-the-art performance in distinguishing truthful from deceptive statements. To enhance interpretability, we employ explainable artificial intelligence (XAI) methods to offer explainability through saliency maps, that interpret the model's decision-making process. Lastly, we present an XAI interface that empowers both legal professionals and non-specialists to interact with and benefit from our system. Our model achieves an accuracy of 86%, and is shown to outperform a custom transformer architecture in a comparative study. This holistic approach advances the accessibility, transparency, and effectiveness of statement analysis, with promising implications for both legal practice and research.




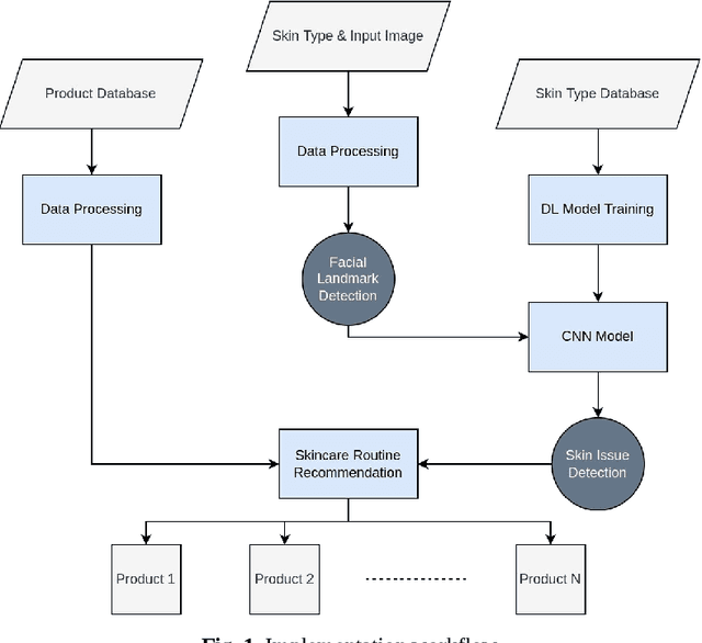
Abstract:In recent years, there has been an increasing interest in the use of artificial intelligence (AI) and extended reality (XR) in the beauty industry. In this paper, we present an AI-assisted skin care recommendation system integrated into an XR platform. The system uses a convolutional neural network (CNN) to analyse an individual's skin type and recommend personalised skin care products in an immersive and interactive manner. Our methodology involves collecting data from individuals through a questionnaire and conducting skin analysis using a provided facial image in an immersive environment. This data is then used to train the CNN model, which recognises the skin type and existing issues and allows the recommendation engine to suggest personalised skin care products. We evaluate our system in terms of the accuracy of the CNN model, which achieves an average score of 93% in correctly classifying existing skin issues. Being integrated into an XR system, this approach has the potential to significantly enhance the beauty industry by providing immersive and engaging experiences to users, leading to more efficient and consistent skincare routines.