



Abstract:Artificial intelligence (AI) features are increasingly being embedded in cars and are central to the operation of self-driving cars (SDC). There is little or no effort expended towards understanding and assessing the broad legal and regulatory impact of the decisions made by AI in cars. A comprehensive literature review was conducted to determine the perceived barriers, benefits and facilitating factors of SDC in order to help us understand the suitability and limitations of existing and proposed law and regulation. (1) existing and proposed laws are largely based on claimed benefits of SDV that are still mostly speculative and untested; (2) while publicly presented as issues of assigning blame and identifying who pays where the SDC is involved in an accident, the barriers broadly intersect with almost every area of society, laws and regulations; and (3) new law and regulation are most frequently identified as the primary factor for enabling SDC. Research on assessing the impact of AI in SDC needs to be broadened beyond negligence and liability to encompass barriers, benefits and facilitating factors identified in this paper. Results of this paper are significant in that they point to the need for deeper comprehension of the broad impact of all existing law and regulations on the introduction of SDC technology, with a focus on identifying only those areas truly requiring ongoing legislative attention.




Abstract:Driving is an intuitive task that requires skills, constant alertness and vigilance for unexpected events. The driving task also requires long concentration spans focusing on the entire task for prolonged periods, and sophisticated negotiation skills with other road users, including wild animals. These requirements are particularly important when approaching intersections, overtaking, giving way, merging, turning and while adhering to the vast body of road rules. Modern motor vehicles now include an array of smart assistive and autonomous driving systems capable of subsuming some, most, or in limited cases, all of the driving task. The UK Department of Transport's response to the Safe Use of Automated Lane Keeping System consultation proposes that these systems are tested for compliance with relevant traffic rules. Building these smart automotive systems requires software developers with highly technical software engineering skills, and now a lawyer's in-depth knowledge of traffic legislation as well. These skills are required to ensure the systems are able to safely perform their tasks while being observant of the law. This paper presents an approach for deconstructing the complicated legalese of traffic law and representing its requirements and flow. The approach (de)constructs road rules in legal terminology and specifies them in structured English logic that is expressed as Boolean logic for automation and Lawmaps for visualisation. We demonstrate an example using these tools leading to the construction and validation of a Bayesian Network model. We strongly believe these tools to be approachable by programmers and the general public, and capable of use in developing Artificial Intelligence to underpin motor vehicle smart systems, and in validation to ensure these systems are considerate of the law when making decisions.




Abstract:Bayesian Networks (BNs) are graphical probabilistic models that have proven popular in medical applications. While numerous medical BNs have been published, most are presented fait accompli without explanation of how the network structure was developed or justification of why it represents the correct structure for the given medical application. This means that the process of building medical BNs from experts is typically ad hoc and offers little opportunity for methodological improvement. This paper proposes generally applicable and reusable medical reasoning patterns to aid those developing medical BNs. The proposed method complements and extends the idiom-based approach introduced by Neil, Fenton, and Nielsen in 2000. We propose instances of their generic idioms that are specific to medical BNs. We refer to the proposed medical reasoning patterns as medical idioms. In addition, we extend the use of idioms to represent interventional and counterfactual reasoning. We believe that the proposed medical idioms are logical reasoning patterns that can be combined, reused and applied generically to help develop medical BNs. All proposed medical idioms have been illustrated using medical examples on coronary artery disease. The method has also been applied to other ongoing BNs being developed with medical experts. Finally, we show that applying the proposed medical idioms to published BN models results in models with a clearer structure.




Abstract:No comprehensive review of Bayesian networks (BNs) in healthcare has been published in the past, making it difficult to organize the research contributions in the present and identify challenges and neglected areas that need to be addressed in the future. This unique and novel scoping review of BNs in healthcare provides an analytical framework for comprehensively characterizing the domain and its current state. The review shows that: (1) BNs in healthcare are not used to their full potential; (2) a generic BN development process is lacking; (3) limitations exists in the way BNs in healthcare are presented in the literature, which impacts understanding, consensus towards systematic methodologies, practice and adoption of BNs; and (4) a gap exists between having an accurate BN and a useful BN that impacts clinical practice. This review empowers researchers and clinicians with an analytical framework and findings that will enable understanding of the need to address the problems of restricted aims of BNs, ad hoc BN development methods, and the lack of BN adoption in practice. To map the way forward, the paper proposes future research directions and makes recommendations regarding BN development methods and adoption in practice.




Abstract:Bayesian networks (BNs) have received increasing research attention that is not matched by adoption in practice and yet have potential to significantly benefit healthcare. Hitherto, research works have not investigated the types of medical conditions being modelled with BNs, nor whether any differences exist in how and why they are applied to different conditions. This research seeks to identify and quantify the range of medical conditions for which healthcare-related BN models have been proposed, and the differences in approach between the most common medical conditions to which they have been applied. We found that almost two-thirds of all healthcare BNs are focused on four conditions: cardiac, cancer, psychological and lung disorders. We believe that a lack of understanding regarding how BNs work and what they are capable of exists, and that it is only with greater understanding and promotion that we may ever realise the full potential of BNs to effect positive change in daily healthcare practice.




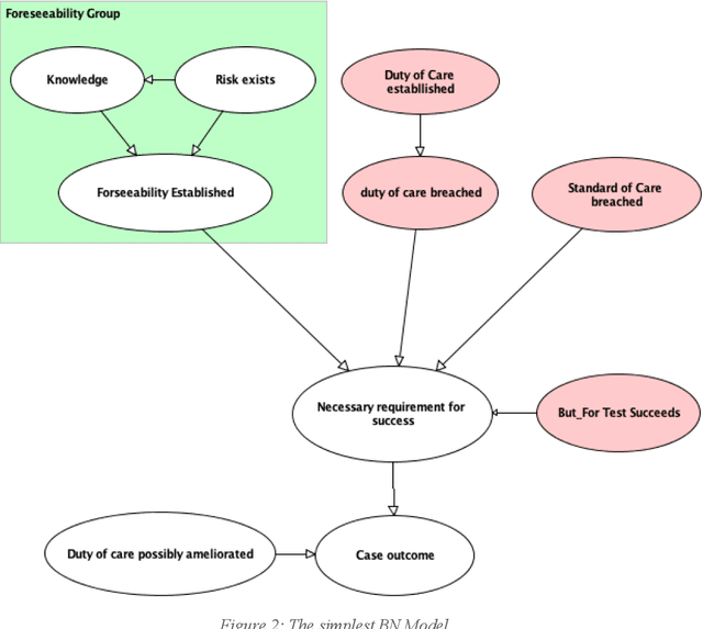
Abstract:Several countries are currently investigating issues of neglect, poor quality care and abuse in the aged care sector. In most cases it is the State who license and monitor aged care providers, which frequently introduces a serious conflict of interest because the State also operate many of the facilities where our most vulnerable peoples are cared for. Where issues are raised with the standard of care being provided, the State are seen by many as a deep-pockets defendant and become the target of high-value lawsuits. This paper draws on cases and circumstances from one jurisdiction based on the English legal tradition, Australia, and proposes a Bayesian solution capable of determining probability for success for citizen plaintiffs who bring negligence claims against a public authority defendant. Use of a Bayesian network trained on case audit data shows that even when the plaintiff case meets all requirements for a successful negligence litigation, success is not often assured. Only in around one-fifth of these cases does the plaintiff succeed against a public authority as defendant.