



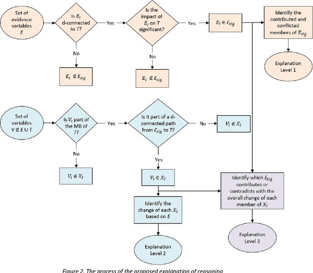
Abstract:Bayesian Networks (BNs) are graphical probabilistic models that have proven popular in medical applications. While numerous medical BNs have been published, most are presented fait accompli without explanation of how the network structure was developed or justification of why it represents the correct structure for the given medical application. This means that the process of building medical BNs from experts is typically ad hoc and offers little opportunity for methodological improvement. This paper proposes generally applicable and reusable medical reasoning patterns to aid those developing medical BNs. The proposed method complements and extends the idiom-based approach introduced by Neil, Fenton, and Nielsen in 2000. We propose instances of their generic idioms that are specific to medical BNs. We refer to the proposed medical reasoning patterns as medical idioms. In addition, we extend the use of idioms to represent interventional and counterfactual reasoning. We believe that the proposed medical idioms are logical reasoning patterns that can be combined, reused and applied generically to help develop medical BNs. All proposed medical idioms have been illustrated using medical examples on coronary artery disease. The method has also been applied to other ongoing BNs being developed with medical experts. Finally, we show that applying the proposed medical idioms to published BN models results in models with a clearer structure.





Abstract:Various AI models are increasingly being considered as part of clinical decision-support tools. However, the trustworthiness of such models is rarely considered. Clinicians are more likely to use a model if they can understand and trust its predictions. Key to this is if its underlying reasoning can be explained. A Bayesian network (BN) model has the advantage that it is not a black-box and its reasoning can be explained. In this paper, we propose an incremental explanation of inference that can be applied to hybrid BNs, i.e. those that contain both discrete and continuous nodes. The key questions that we answer are: (1) which important evidence supports or contradicts the prediction, and (2) through which intermediate variables does the information flow. The explanation is illustrated using a real clinical case study. A small evaluation study is also conducted.
